WARNING:
JavaScript is turned OFF. None of the links on this concept map will
work until it is reactivated.
If you need help turning JavaScript On, click here.
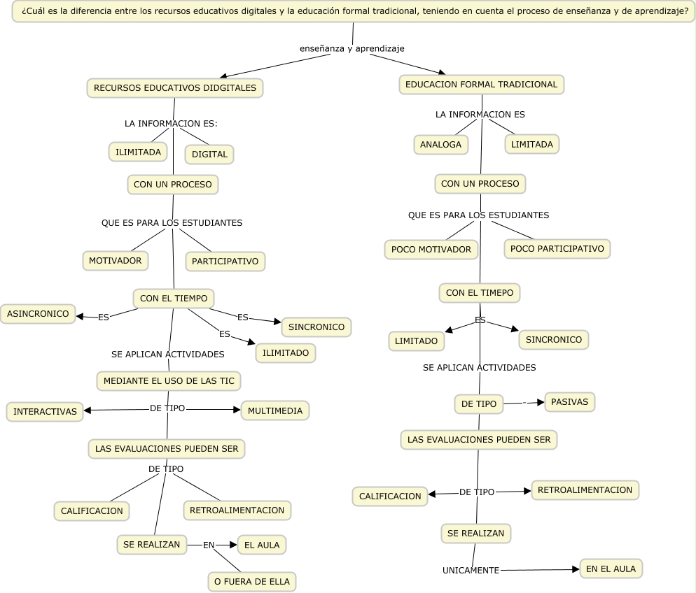
Este Cmap, tiene información relacionada con: MAPA CONCEPTUAL PETER MARTINEZ, CON EL TIEMPO ES ASINCRONICO, CON EL TIMEPO ES LIMITADO, LAS EVALUACIONES PUEDEN SER DE TIPO SE REALIZAN, EDUCACION FORMAL TRADICIONAL LA INFORMACION ES LIMITADA, SE REALIZAN EN EL AULA, CON UN PROCESO QUE ES PARA LOS ESTUDIANTES MOTIVADOR, DE TIPO . PASIVAS, MEDIANTE EL USO DE LAS TIC DE TIPO LAS EVALUACIONES PUEDEN SER, EDUCACION FORMAL TRADICIONAL LA INFORMACION ES CON UN PROCESO, ¿Cuál es la diferencia entre los recursos educativos digitales y la educación formal tradicional, teniendo en cuenta el proceso de enseñanza y de aprendizaje? enseñanza y aprendizaje EDUCACION FORMAL TRADICIONAL, DE TIPO DE TIPO SE REALIZAN, CON EL TIEMPO ES ILIMITADO, EDUCACION FORMAL TRADICIONAL LA INFORMACION ES ANALOGA, DE TIPO DE TIPO CALIFICACION, MEDIANTE EL USO DE LAS TIC DE TIPO INTERACTIVAS, RECURSOS EDUCATIVOS DIDGITALES LA INFORMACION ES: DIGITAL, CON EL TIMEPO ES SINCRONICO, LAS EVALUACIONES PUEDEN SER DE TIPO CALIFICACION, SE REALIZAN UNICAMENTE EN EL AULA, LAS EVALUACIONES PUEDEN SER DE TIPO RETROALIMENTACION