WARNING:
JavaScript is turned OFF. None of the links on this concept map will
work until it is reactivated.
If you need help turning JavaScript On, click here.
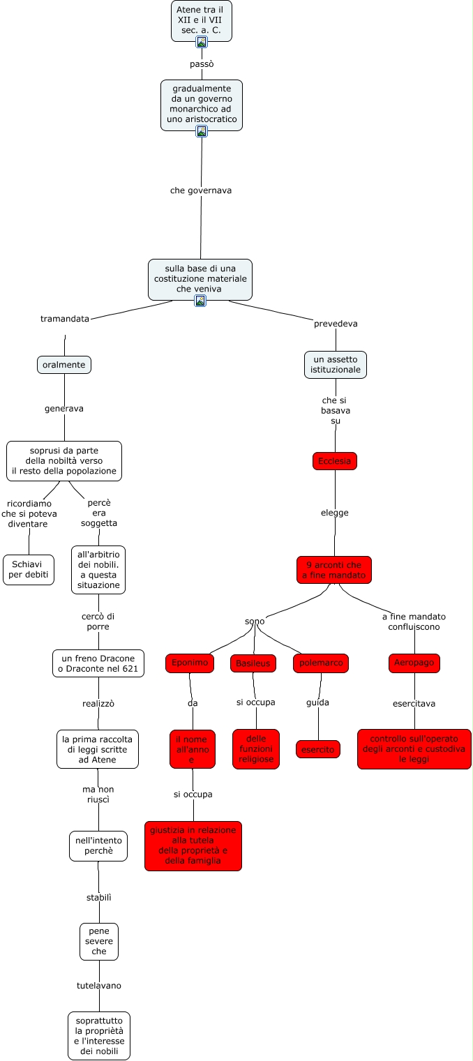
Questa Cmap, creata con IHMC CmapTools, contiene informazioni relative a: Atene governo aristocratico, polemarco guida esercito, 9 arconti che a fine mandato a fine mandato confluiscono Aeropago, 9 arconti che a fine mandato sono Basileus, nell'intento perchè stabilì pene severe che, la prima raccolta di leggi scritte ad Atene ma non riuscì nell'intento perchè, il nome all'anno e si occupa giustizia in relazione alla tutela della proprietà e della famiglia, soprusi da parte della nobiltà verso il resto della popolazione ricordiamo che si poteva diventare Schiavi per debiti, un assetto istituzionale che si basava su Ecclesia, sulla base di una costituzione materiale che veniva prevedeva un assetto istituzionale, Basileus si occupa delle funzioni religiose, Eponimo da il nome all'anno e, 9 arconti che a fine mandato sono Eponimo, 9 arconti che a fine mandato sono polemarco, Aeropago esercitava controllo sull'operato degli arconti e custodiva le leggi, gradualmente da un governo monarchico ad uno aristocratico che governava sulla base di una costituzione materiale che veniva, un freno Dracone o Draconte nel 621 realizzò la prima raccolta di leggi scritte ad Atene, pene severe che tutelavano soprattutto la propriètà e l'interesse dei nobili, Ecclesia elegge 9 arconti che a fine mandato, Atene tra il XII e il VII sec. a. C. passò gradualmente da un governo monarchico ad uno aristocratico, sulla base di una costituzione materiale che veniva tramandata oralmente