WARNING:
JavaScript is turned OFF. None of the links on this concept map will
work until it is reactivated.
If you need help turning JavaScript On, click here.
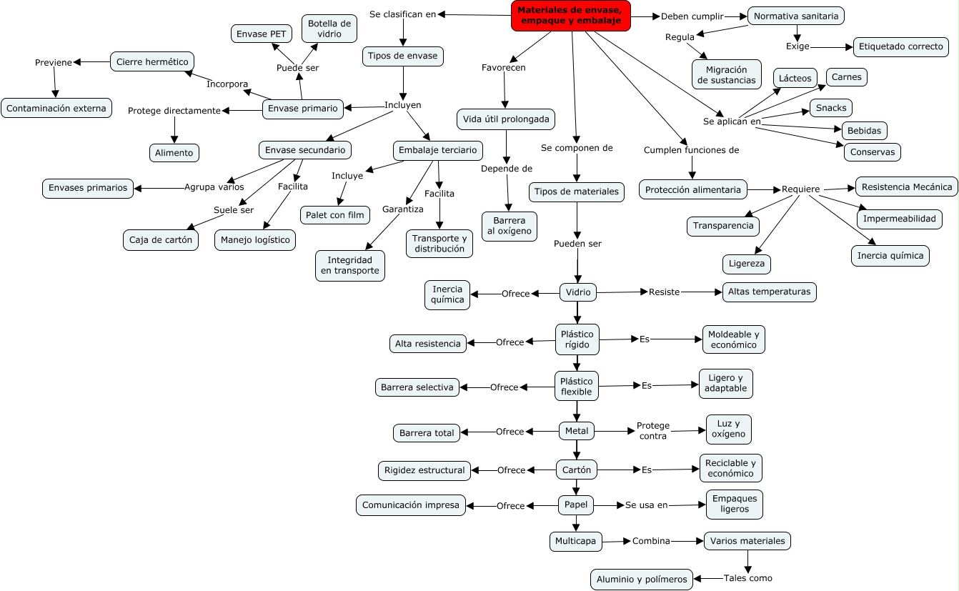
Este Cmap, tiene información relacionada con: MAPA CONCEPTUAL SOBRE LOS TIPOS DE MATERIALES DE ENVASE, EMPAQUE Y EMBALAJES APLICADOS EN LA INDUSTRIA ALIMENTARIA, Tipos de materiales Pueden ser Metal, Envase secundario Agrupa varios Envases primarios, Materiales de envase, empaque y embalaje Se aplican en Conservas, Tipos de materiales Pueden ser Plástico rígido, Materiales de envase, empaque y embalaje Se aplican en Snacks, Cartón Ofrece Rigidez estructural, Materiales de envase, empaque y embalaje Se aplican en Lácteos, Envase primario Puede ser Botella de vidrio, Protección alimentaria Requiere Resistencia Mecánica, Protección alimentaria Requiere Inercia química, Materiales de envase, empaque y embalaje Se aplican en Carnes, Materiales de envase, empaque y embalaje Cumplen funciones de Protección alimentaria, Tipos de envase Incluyen Embalaje terciario, Papel Se usa en Empaques ligeros, Materiales de envase, empaque y embalaje Se aplican en Bebidas, Tipos de envase Incluyen Envase primario, Tipos de materiales Pueden ser Plástico flexible, Plástico flexible Ofrece Barrera selectiva, Embalaje terciario Facilita Transporte y distribución, Envase primario Puede ser Envase PET