WARNING:
JavaScript is turned OFF. None of the links on this concept map will
work until it is reactivated.
If you need help turning JavaScript On, click here.
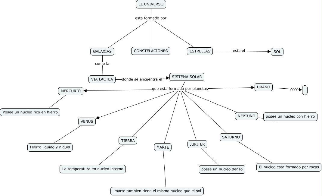
Este Cmap, tiene información relacionada con: el universo, SISTEMA SOLAR que esta formado por planetas MARTE, EL UNIVERSO esta formado por ESTRELLAS, MARTE ???? marte tambien tiene el mismo nucleo que el sol, ESTRELLAS esta el SOL, NEPTUNO ???? posee un nucleo con hierro, MERCURIO ???? Posee un nucleo rico en hierro, SISTEMA SOLAR que esta formado por planetas VENUS, URANO ????, TIERRA ???? La temperatura en nucleo interno, SISTEMA SOLAR que esta formado por planetas MERCURIO, JUPITER ???? posse un nucleo denso, SISTEMA SOLAR que esta formado por planetas JUPITER, SISTEMA SOLAR que esta formado por planetas TIERRA, SISTEMA SOLAR que esta formado por planetas SATURNO, SISTEMA SOLAR que esta formado por planetas URANO, GALAXIAS como la VIA LACTEA, EL UNIVERSO esta formado por CONSTELACIONES, EL UNIVERSO esta formado por GALAXIAS, VENUS ???? Hierro liquido y niquel, SISTEMA SOLAR que esta formado por planetas NEPTUNO