WARNING:
JavaScript is turned OFF. None of the links on this concept map will
work until it is reactivated.
If you need help turning JavaScript On, click here.
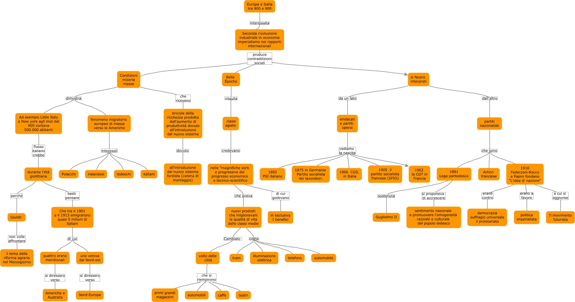
Questa Cmap, creata con IHMC CmapTools, contiene informazioni relative a: La bell'epoche, sindacati e partiti operai vediamo la nascita 1892 PSI italiano, 1910 Federzoni-Rocco e Papini fondano "L'idea di nazione" erano contro democrazia suffragio universale il proletariato, nuovi prodotti che miglioravani la qualità di vita delle classi medie come illuminazione elettrica, fenomeno migratorio europeo di massa verso le Americhe interessò iralandesi, nuovi prodotti che miglioravani la qualità di vita delle classi medie come automobile, sindacati e partiti operai vediamo la nascita 1905 il partito socialista francese (SFIO), classi agiate credevano nelle "magnifiche sorti e progressive del progresso economico e tecnico-scientifico, partiti nazionalisti che sono 1891 Lega pantedesca, si fecero interpreti da un lato sindacati e partiti operai, Europa e Italia tra 800 e 900 interessata Seconda rivoluzione industriale in economia imperialismo nei rapporti internazionali, nelle "magnifiche sorti e progressive del progresso economico e tecnico-scientifico di cui godevano in esclusiva I benefici, volto delle città che si riempirono caffè, sindacati e partiti operai vediamo la nascita 1902 la CGT in Francia, Ad esempio Little Italy a New york agli inizi del 900 contava 500.000 abitanti flusso italiano crebbe durante l'ètà giolittiana, Seconda rivoluzione industriale in economia imperialismo nei rapporti internazionali produce contraddizioni sociali si fecero interpreti, 1891 Lega pantedesca sostenuta Guglielmo II, fenomeno migratorio europeo di massa verso le Americhe interessò italiani, nuovi prodotti che miglioravani la qualità di vita delle classi medie come telefono, quattro erano meridionali si diressero verso Americhe e Australia, nuovi prodotti che miglioravani la qualità di vita delle classi medie come tram