WARNING:
JavaScript is turned OFF. None of the links on this concept map will
work until it is reactivated.
If you need help turning JavaScript On, click here.
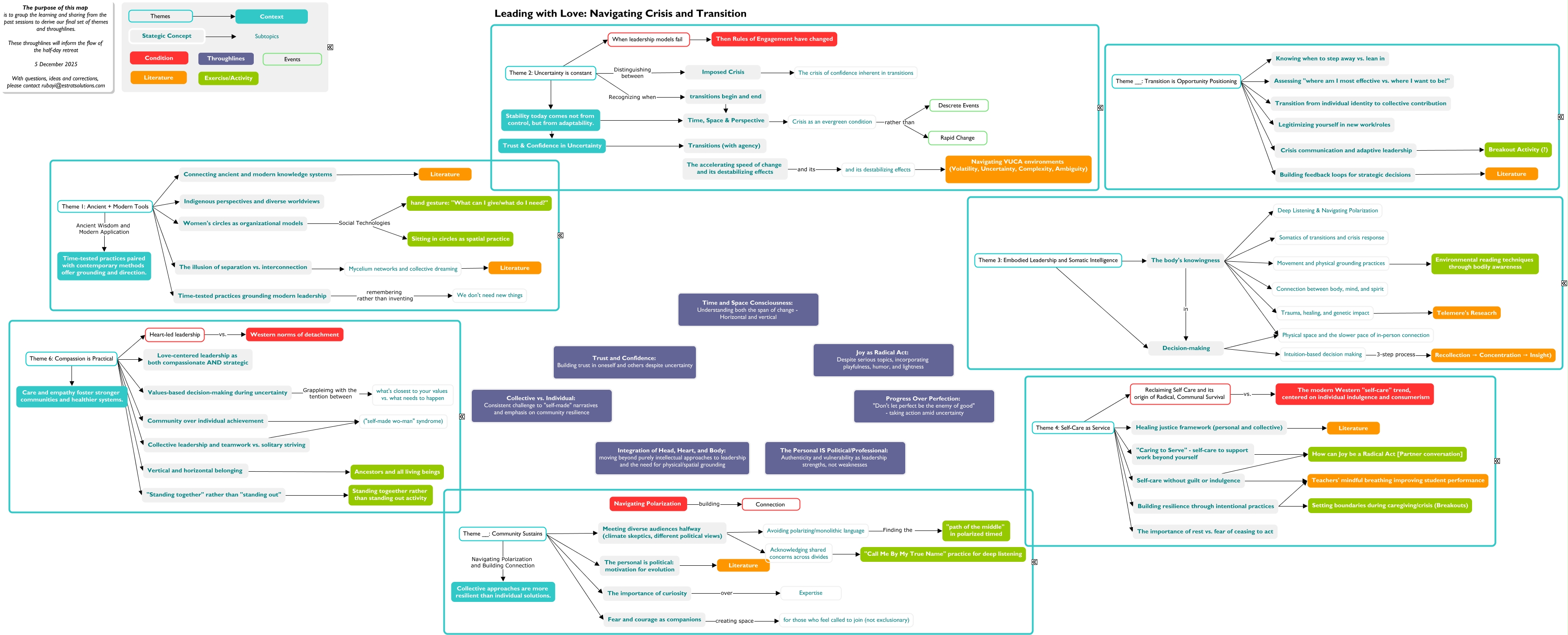
This Concept Map, created with IHMC CmapTools, has information related to: 2025.12.05_Themes_Throughlines_FINAL, Movement and physical grounding practices Environmental reading techniques through bodily awareness, The body's knowingness Trauma, healing, and genetic impact, Imposed Crisis The crisis of confidence inherent in transitions, Theme __: Transition is Opportunity Positioning Transition from individual identity to collective contribution, transitions begin and end Time, Space & Perspective, Theme 4: Self-Care as Service Building resilience through intentional practices, When leadership models fail Then Rules of Engagement have changed, Theme 4: Transition is opportunity Positioning The personal is professional: risks of authenticity and discernment, Theme 1: Ancient + Modern Tools Connecting ancient and modern knowledge systems, The body's knowingness Connection between body, mind, and spirit, Theme 1: Ancient + Modern Tools Indigenous perspectives and diverse worldviews, Decision-making Physical space and the slower pace of in-person connection, Theme 6: Compassion is Practical Community over individual achievement, The illusion of separation vs. interconnection Mycelium networks and collective dreaming, Time, Space & Perspective Crisis as an evergreen condition, Theme 2: Uncertainty is constant Stability today comes not from control, but from adaptability., Building feedback loops for strategic decisions Literature, Theme 4: Transition is opportunity Positioning Crisis communication and adaptive leadership, Theme 2: Uncertainty is constant Recognizing when transitions begin and end, The personal is political: motivation for evolution Literature