WARNING:
JavaScript is turned OFF. None of the links on this concept map will
work until it is reactivated.
If you need help turning JavaScript On, click here.
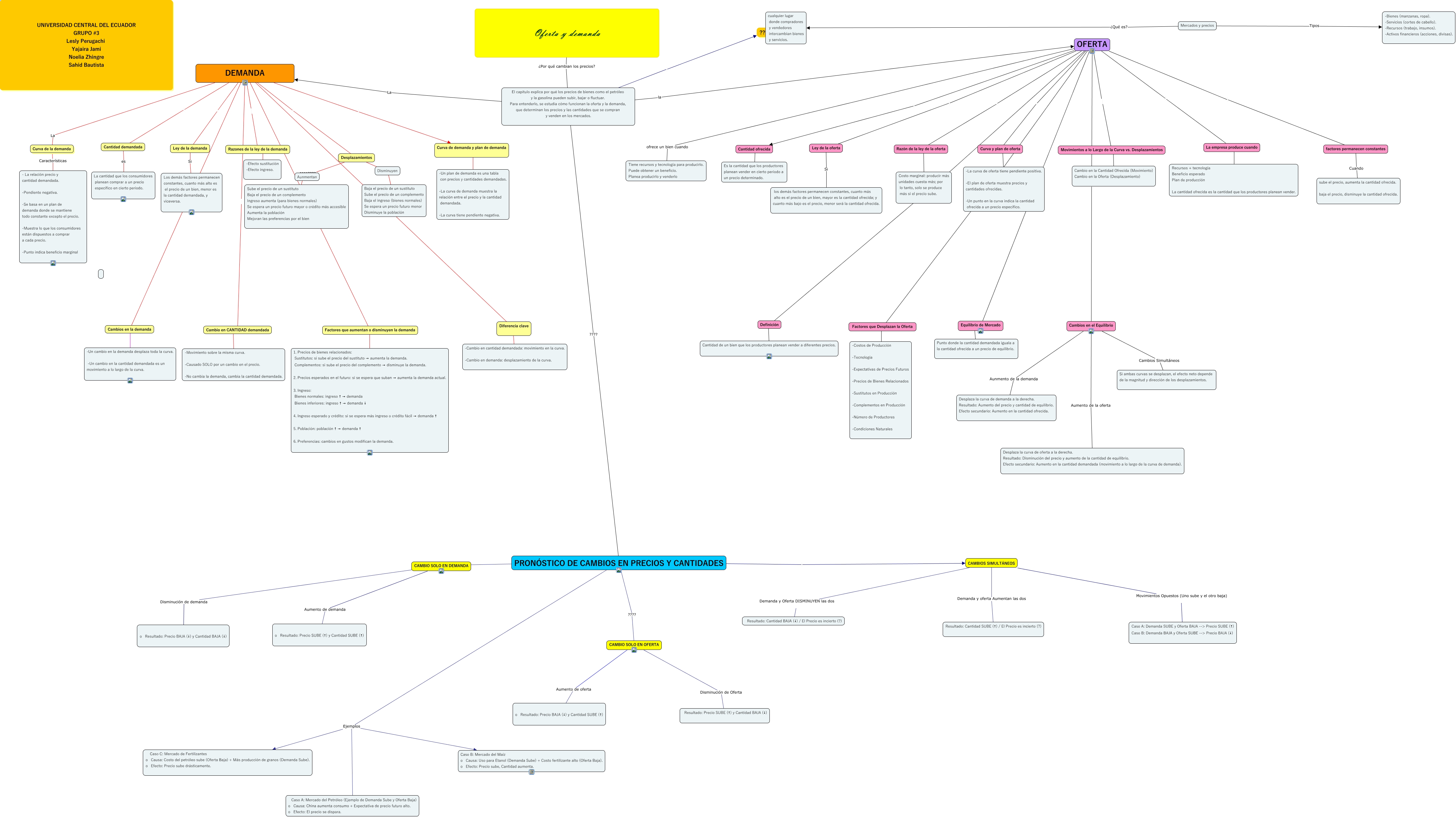
Este Cmap, tiene información relacionada con: GRUPO3_MAPA_MICROECONOMIA_IMPAR3, Cambios en el Equilibrio Cambios Simultáneos Si ambas curvas se desplazan, el efecto neto depende de la magnitud y dirección de los desplazamientos., Razones de la ley de la demanda -Efecto sustitución -Efecto ingreso., Equilibrio de Mercado ???? Punto donde la cantidad demandada iguala a la cantidad ofrecida a un precio de equilibrio., Mercados y precios ¿Qué es? cualquier lugar donde compradores y vendedores intercambian bienes y servicios., Curva y plan de oferta ???? -La curva de oferta tiene pendiente positiva. -El plan de oferta muestra precios y cantidades ofrecidas. -Un punto en la curva indica la cantidad ofrecida a un precio específico., OFERTA ???? Equilibrio de Mercado, Curva de demanda y plan de demanda ???? -Un plan de demanda es una tabla con precios y cantidades demandadas. -La curva de demanda muestra la relación entre el precio y la cantidad demandada. -La curva tiene pendiente negativa., factores permanecen constantes Cuando sube el precio, aumenta la cantidad ofrecida. baja el precio, disminuye la cantidad ofrecida., El capítulo explica por qué los precios de bienes como el petróleo y la gasolina pueden subir, bajar o fluctuar. Para entenderlo, se estudia cómo funcionan la oferta y la demanda, que determinan los precios y las cantidades que se compran y venden en los mercados. La DEMANDA, CAMBIOS SIMULTÁNEOS Demanda y oferta Aumentan las dos Resultado: Cantidad SUBE (↑) / El Precio es incierto (?), DEMANDA Curva de demanda y plan de demanda, Desplazamientos ???? Aunmentan, DEMANDA ???? Cambios en la demanda, CAMBIO SOLO EN OFERTA Disminución de Oferta Resultado: Precio SUBE (↑) y Cantidad BAJA (↓), PRONÓSTICO DE CAMBIOS EN PRECIOS Y CANTIDADES ???? CAMBIO SOLO EN OFERTA, CAMBIOS SIMULTÁNEOS Movimientos Opuestos (Uno sube y el otro baja) Caso A: Demanda SUBE y Oferta BAJA --> Precio SUBE (↑) Caso B: Demanda BAJA y Oferta SUBE --> Precio BAJA (↓), Cambios en la demanda ???? -Un cambio en la demanda desplaza toda la curva. -Un cambio en la cantidad demandada es un movimiento a lo largo de la curva., PRONÓSTICO DE CAMBIOS EN PRECIOS Y CANTIDADES ???? CAMBIO SOLO EN DEMANDA, El capítulo explica por qué los precios de bienes como el petróleo y la gasolina pueden subir, bajar o fluctuar. Para entenderlo, se estudia cómo funcionan la oferta y la demanda, que determinan los precios y las cantidades que se compran y venden en los mercados. ????, Disminuyen ???? Baja el precio de un sustituto Sube el precio de un complemento Baja el ingreso (bienes normales) Se espera un precio futuro menor Disminuye la población