WARNING:
JavaScript is turned OFF. None of the links on this concept map will
work until it is reactivated.
If you need help turning JavaScript On, click here.
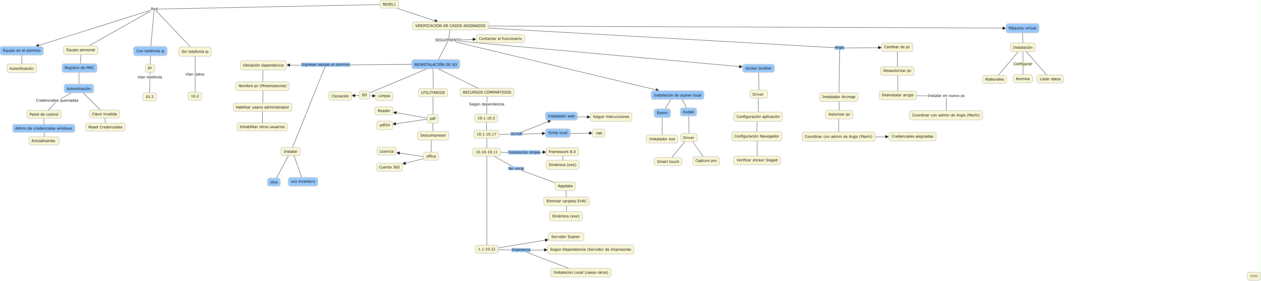
Este Cmap, tiene información relacionada con: process, REINSTALACIÓN DE SO ???? RECURSOS COMPARTIDOS, office ???? Cuenta 365, 1.1.10.21 ???? Servidor Scaner, NIVEL1 Red Equipo personal, office ???? Licencia, Configuración Navegador ???? Verificar sticker Sisged, VERIFICACION DE CASOS ASIGNADOS SEGUIMIENTO Contactar al funcionario, Instalación de scaner local ???? Epson, Coordinar con admin de Argis (Marín) ???? Credenciales asignadas, REINSTALACIÓN DE SO Ingresar equipo al dominio Instalar, Nombre pc (Mnemotecnia) ???? Habilitar usario administrador, Desautorizar pc ???? Desinstalar arcgis, Sin telefonía ip Vlan datos 10.2, Instalar ???? ocs inventory, Panel de control ???? Admin de credenciales windows, Descompresor ???? office, Con telefonía ip ???? pc, REINSTALACIÓN DE SO ???? UTILITARIOS, REINSTALACIÓN DE SO ???? SO, NIVEL1 ???? VERIFICACION DE CASOS ASIGNADOS