WARNING:
JavaScript is turned OFF. None of the links on this concept map will
work until it is reactivated.
If you need help turning JavaScript On, click here.
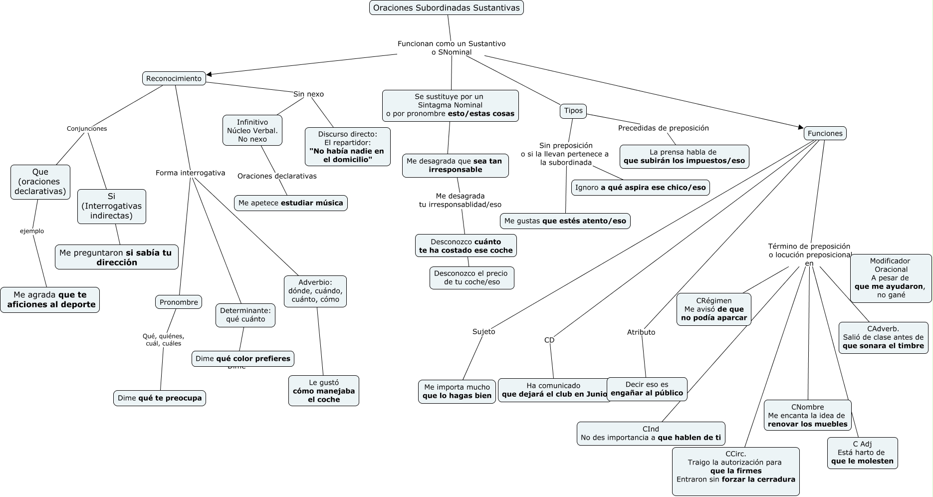
Este Cmap, tiene información relacionada con: Subordinadas Sustantivas, Funciones Atributo Decir eso es engañar al público, Funciones Término de preposición o locución preposicional en CInd No des importancia a que hablen de ti, Reconocimiento Conjunciones Si (Interrogativas indirectas), Infinitivo Núcleo Verbal. No nexo Oraciones declarativas Me apetece estudiar música, Funciones Término de preposición o locución preposicional en Modificador Oracional A pesar de que me ayudaron, no gané, Oraciones Subordinadas Sustantivas Funcionan como un Sustantivo o SNominal Tipos, Adverbio: dónde, cuándo, cuánto, cómo ???? Le gustó cómo manejaba el coche, Que (oraciones declarativas) ejemplo Me agrada que te aficiones al deporte, Funciones Término de preposición o locución preposicional en CNombre Me encanta la idea de renovar los muebles, Funciones Término de preposición o locución preposicional en CRégimen Me avisó de que no podía aparcar, Reconocimiento Conjunciones Que (oraciones declarativas), Tipos Sin preposición o si la llevan pertenece a la subordinada Ignoro a qué aspira ese chico/eso, Reconocimiento Sin nexo Discurso directo: El repartidor: "No había nadie en el domicilio", Funciones Sujeto Me importa mucho que lo hagas bien, Reconocimiento Forma interrogativa Determinante: qué cuánto, Funciones CD Ha comunicado que dejará el club en Junio, Funciones Término de preposición o locución preposicional en C Adj Está harto de que le molesten, Si (Interrogativas indirectas) M Me preguntaron si sabía tu dirección, Tipos Sin preposición o si la llevan pertenece a la subordinada Me gustas que estés atento/eso, Reconocimiento Forma interrogativa Pronombre