WARNING:
JavaScript is turned OFF. None of the links on this concept map will
work until it is reactivated.
If you need help turning JavaScript On, click here.
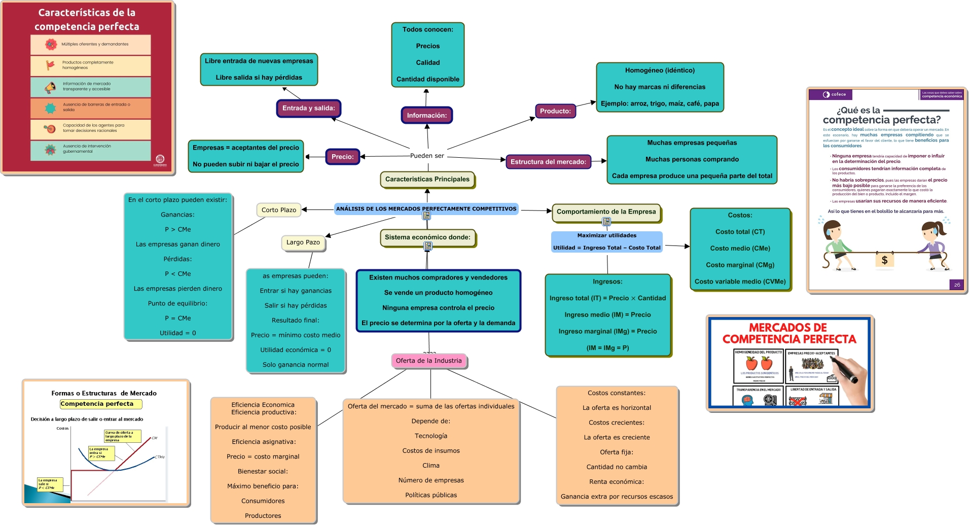
Este Cmap, tiene información relacionada con: Mapa Micro, Sistema económico donde: ANÁLISIS DE LOS MERCADOS PERFECTAMENTE COMPETITIVOS Oferta de la Industria, Comportamiento de la Empresa Maximizar utilidades Utilidad = Ingreso Total – Costo Total Costos: Costo total (CT) Costo medio (CMe) Costo marginal (CMg) Costo variable medio (CVMe), Precio: ???? Empresas = aceptantes del precio No pueden subir ni bajar el precio, Largo Pazo ???? as empresas pueden: Entrar si hay ganancias Salir si hay pérdidas Resultado final: Precio = mínimo costo medio Utilidad económica = 0 Solo ganancia normal, Caracteristicas Principales Pueden ser Estructura del mercado:, Comportamiento de la Empresa Maximizar utilidades Utilidad = Ingreso Total – Costo Total Ingresos: Ingreso total (IT) = Precio × Cantidad Ingreso medio (IM) = Precio Ingreso marginal (IMg) = Precio (IM = IMg = P), Caracteristicas Principales Pueden ser Producto:, Sistema económico donde: ANÁLISIS DE LOS MERCADOS PERFECTAMENTE COMPETITIVOS Comportamiento de la Empresa, Caracteristicas Principales Pueden ser Precio:, Caracteristicas Principales Pueden ser Información:, Sistema económico donde: ANÁLISIS DE LOS MERCADOS PERFECTAMENTE COMPETITIVOS Caracteristicas Principales, Entrada y salida: ???? Libre entrada de nuevas empresas Libre salida si hay pérdidas, Producto: ???? Homogéneo (idéntico) No hay marcas ni diferencias Ejemplo: arroz, trigo, maíz, café, papa, Estructura del mercado: ???? Muchas empresas pequeñas Muchas personas comprando Cada empresa produce una pequeña parte del total, Sistema económico donde: ANÁLISIS DE LOS MERCADOS PERFECTAMENTE COMPETITIVOS Corto Plazo, Oferta de la Industria ???? Oferta del mercado = suma de las ofertas individuales Depende de: Tecnología Costos de insumos Clima Número de empresas Políticas públicas, Oferta de la Industria ???? Eficiencia Economica Eficiencia productiva: Producir al menor costo posible Eficiencia asignativa: Precio = costo marginal Bienestar social: Máximo beneficio para: Consumidores Productores, Oferta de la Industria ???? Costos constantes: La oferta es horizontal Costos crecientes: La oferta es creciente Oferta fija: Cantidad no cambia Renta económica: Ganancia extra por recursos escasos, Sistema económico donde: ANÁLISIS DE LOS MERCADOS PERFECTAMENTE COMPETITIVOS Largo Pazo, Información: ???? Todos conocen: Precios Calidad Cantidad disponible