WARNING:
JavaScript is turned OFF. None of the links on this concept map will
work until it is reactivated.
If you need help turning JavaScript On, click here.
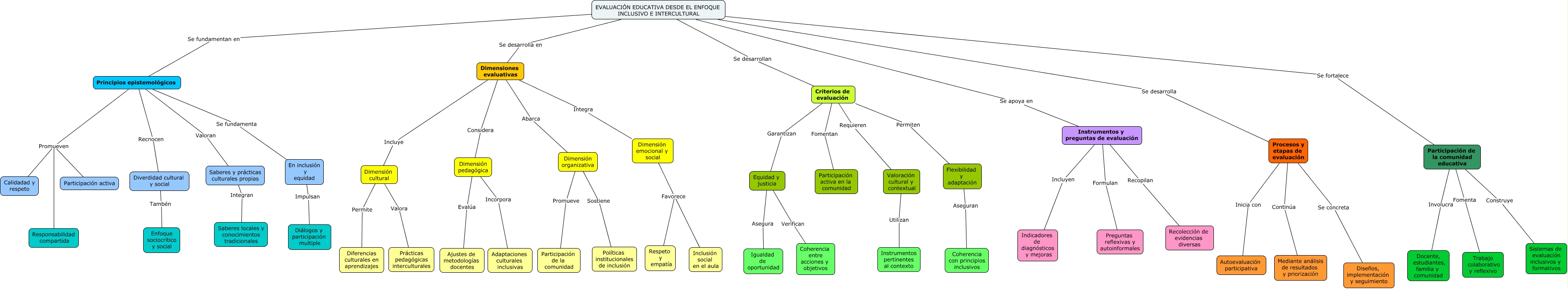
Este Cmap, tiene información relacionada con: EvaluacEvaluación educativa desde el enfoque inclusivo e interculturalión educativa desde el enfoque inclusivo e intercultural, Instrumentos y preguntas de evaluación Recopilan Recolección de evidencias diversas, Criterios de evaluación Requieren Valoración cultural y contextual, Flexibilidad y adaptación Aseguran Coherencia con principios inclusivos, Instrumentos y preguntas de evaluación Incluyen Indicadores de diagnósticos y mejoras, Participación de la comunidad educativa Construye Sistemas de evaluación inclusivos y formativos, Diverdidad cultural y social Tambén Enfoque sociocrítico y social, Participación de la comunidad educativa Fomenta Trabajo colaborativo y reflexivo, Dimensiones evaluativas Integra Dimensión emocional y social, EVALUACIÓN EDUCATIVA DESDE EL ENFOQUE INCLUSIVO E INTERCULTURAL Se desarrolla en Dimensiones evaluativas, Dimensión cultural Valora Prácticas pedagógicas interculturales, Procesos y etapas de evaluación Inicia con Autoevaluación participativa, Criterios de evaluación Permiten Flexibilidad y adaptación, Dimensión organizativa Sostiene Políticas institucionales de inclusión, Procesos y etapas de evaluación Se concreta Diseños, implementación y seguimiento, Criterios de evaluación Garantizan Equidad y justicia, Principios epistemológicos Valoran Saberes y prácticas culturales propias, EVALUACIÓN EDUCATIVA DESDE EL ENFOQUE INCLUSIVO E INTERCULTURAL Se fortalece Participación de la comunidad educativa, Dimensión emocional y social Favorece Inclusión social en el aula, Procesos y etapas de evaluación Continúa Mediante análisis de resultados y priorización, Saberes y prácticas culturales propias Integran Saberes locales y conocimientos tradicionales