WARNING:
JavaScript is turned OFF. None of the links on this concept map will
work until it is reactivated.
If you need help turning JavaScript On, click here.
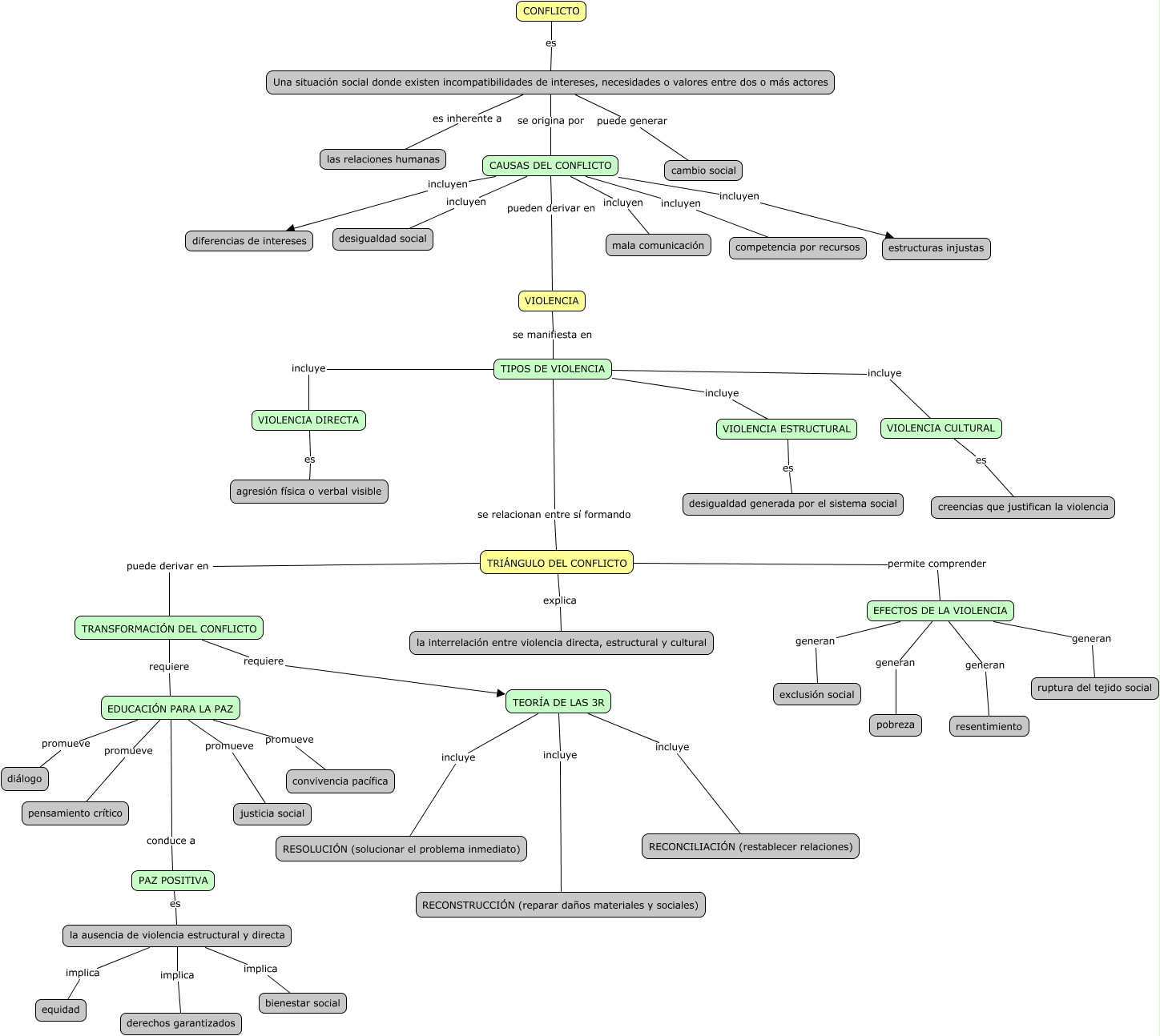
Este Cmap, tiene información relacionada con: Conocimiento Teorico del Conflicto, EDUCACIÓN PARA LA PAZ promueve justicia social, TIPOS DE VIOLENCIA incluye VIOLENCIA CULTURAL, EFECTOS DE LA VIOLENCIA generan pobreza, CAUSAS DEL CONFLICTO incluyen diferencias de intereses, PAZ POSITIVA es la ausencia de violencia estructural y directa, TIPOS DE VIOLENCIA se relacionan entre sí formando TRIÁNGULO DEL CONFLICTO, VIOLENCIA CULTURAL es creencias que justifican la violencia, CAUSAS DEL CONFLICTO incluyen mala comunicación, Una situación social donde existen incompatibilidades de intereses, necesidades o valores entre dos o más actores es inherente a las relaciones humanas, la ausencia de violencia estructural y directa implica bienestar social, EDUCACIÓN PARA LA PAZ promueve convivencia pacífica, CAUSAS DEL CONFLICTO incluyen estructuras injustas, TEORÍA DE LAS 3R incluye RESOLUCIÓN (solucionar el problema inmediato), TIPOS DE VIOLENCIA incluye VIOLENCIA DIRECTA, Una situación social donde existen incompatibilidades de intereses, necesidades o valores entre dos o más actores puede generar cambio social, VIOLENCIA DIRECTA es agresión física o verbal visible, CONFLICTO es Una situación social donde existen incompatibilidades de intereses, necesidades o valores entre dos o más actores, TIPOS DE VIOLENCIA incluye VIOLENCIA ESTRUCTURAL, TRIÁNGULO DEL CONFLICTO puede derivar en TRANSFORMACIÓN DEL CONFLICTO, EFECTOS DE LA VIOLENCIA generan ruptura del tejido social