WARNING:
JavaScript is turned OFF. None of the links on this concept map will
work until it is reactivated.
If you need help turning JavaScript On, click here.
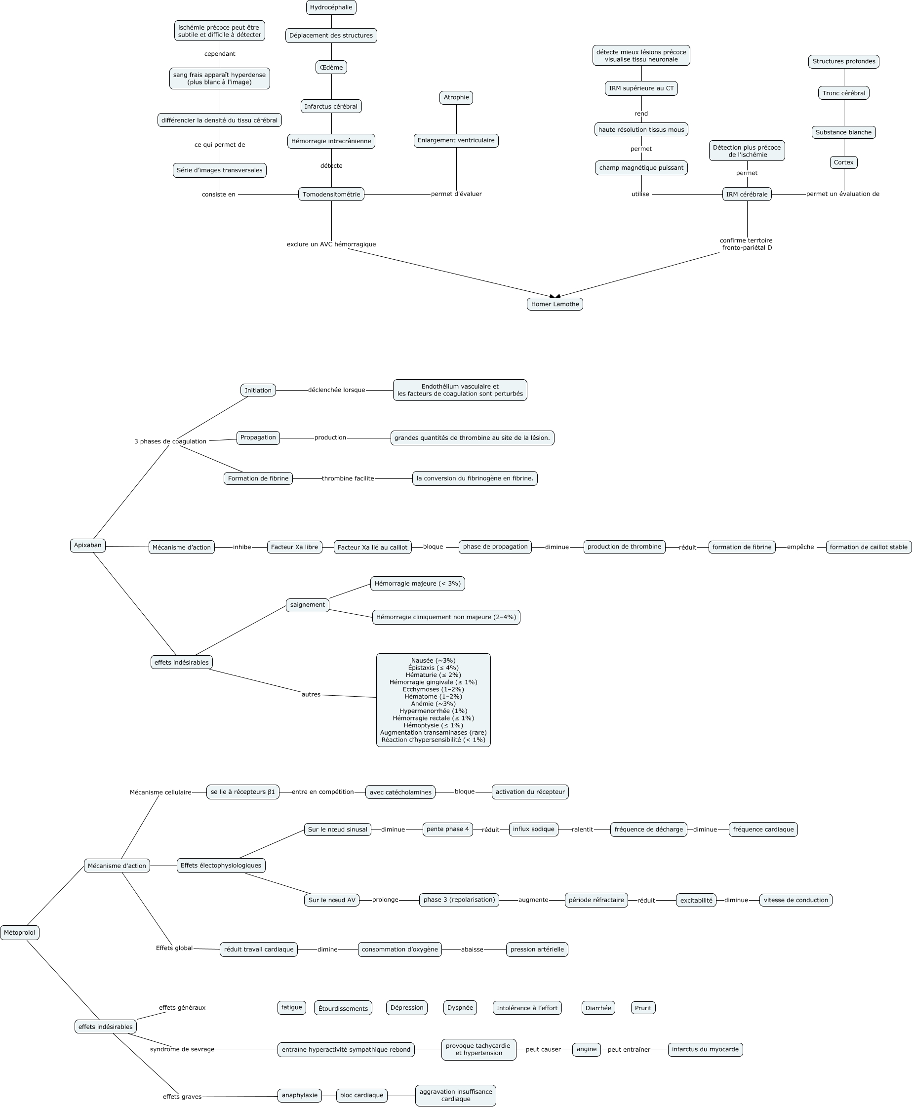
This Concept Map, created with IHMC CmapTools, has information related to: Cas 5, effets indésirables saignement, se lie à récepteurs β1 entre en compétition avec catécholamines, Formation de fibrine thrombine facilite la conversion du fibrinogène en fibrine., Apixaban 3 phases de coagulation Propagation, excitabilité diminue vitesse de conduction, différencier la densité du tissu cérébral sang frais apparaît hyperdense (plus blanc à l'image), phase de propagation diminue production de thrombine, IRM supérieure au CT détecte mieux lésions précoce visualise tissu neuronale, angine peut entraîner infarctus du myocarde, pente phase 4 réduit influx sodique, fatigue Étourdissements, Initiation déclenchée lorsque Endothélium vasculaire et les facteurs de coagulation sont perturbés, Série d’images transversales ce qui permet de différencier la densité du tissu cérébral, saignement Hémorragie majeure (< 3%), Métoprolol effets indésirables, provoque tachycardie et hypertension peut causer angine, Sur le nœud AV prolonge phase 3 (repolarisation), Mécanisme d’action inhibe Facteur Xa lié au caillot, avec catécholamines bloque activation du récepteur, haute résolution tissus mous rend IRM supérieure au CT