WARNING:
JavaScript is turned OFF. None of the links on this concept map will
work until it is reactivated.
If you need help turning JavaScript On, click here.
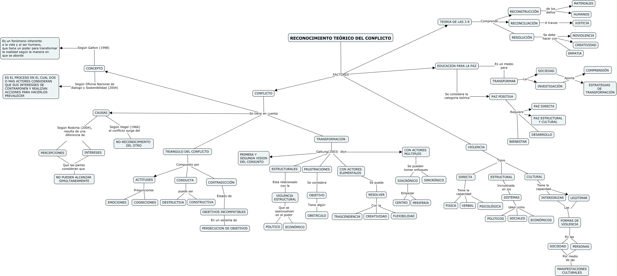
Este Cmap, tiene información relacionada con: RECONOCIMIENTO TEORICO DEL CONFLICTO, SOCIEDAD Por medio de las MANIFESTACIONES CULTURALES, DIRECTA Tiene la capacidad FISICA, TRANSFORMACION Galtung(2003) dice ESTRUCTURALES, CONDUCTA puede ser CONSTRUCTIVA, CULTURAL Tiene la capacidad INTERIORIZAR, PERSONAS Por medio de las MANIFESTACIONES CULTURALES, PAZ POSITIVA Requiere DESARROLLO, RESOLUCIÓN Se debe hacer con NOVIOLENCIA, INTERESES Que las partes consideran que NO PUEDEN ALCANZAR SIMULTANEAMENTE, SOCIEDAD Aporta COMPRENSIÓN, RECONOCIMIENTO TEÓRICO DEL CONFLICTO FACTORES TEORIA DE LAS 3 R, ESTRUCTURALES Esta relacionado con la VIOLENCIA ESTRUCTURAL, PAZ POSITIVA Requiere PAZ DIRECTA, CULTURAL Tiene la capacidad LEGITIMAR, SISTEMAS tales como POLITICOS, TRANSFORMAR La SOCIEDAD, RESOLVER Con la FLEXIBILIDAD, CON ACTORES MULTIPLES Se pueden tomar enfoques DIACRÓNICO, CONDUCTA puede ser DESTRUCTIVA, CONFLICTO Se tiene en cuenta CONCEPTO