WARNING:
JavaScript is turned OFF. None of the links on this concept map will
work until it is reactivated.
If you need help turning JavaScript On, click here.
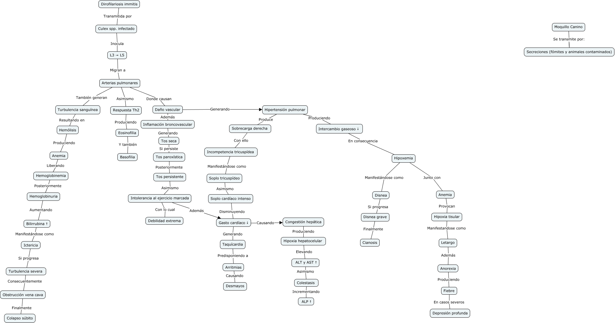
Este Cmap, tiene información relacionada con: ABP MED Y TERAP 2026 (1).cmap, Intercambio gaseoso ↓ En consecuencia Hipoxemia, Bilirrubina ↑ Manifestándose como Ictericia, Colestasis Incrementando ALP ↑, Hipertensión pulmonar Produciendo Intercambio gaseoso ↓, Sobrecarga derecha Con ello Incompetencia tricuspídea, Hipoxemia Junto con Anemia, Letargo Además Anorexia, Anemia Liberando Hemoglobinemia, Arritmias Causando Desmayos, Disnea Si progresa Disnea grave, Hipoxia tisular Manifestandose como Letargo, Soplo tricuspídeo Asimismo Soplo cardíaco intenso, Hipoxia hepatocelular Elevando ALT y AST ↑, Intolerancia al ejercicio marcada Con lo cual Debilidad extrema, Taquícardia Predisponiendo a Arritmias, Hemoglobinuria Aumentando Bilirrubina ↑, Culex spp. infectado Inocula L3 → L5, Obstrucción vena cava Finalmente Colapso súbito, Daño vascular Además Inflamación broncovascular, Respuesta Th2 Produciendo Eosinofilia