WARNING:
JavaScript is turned OFF. None of the links on this concept map will
work until it is reactivated.
If you need help turning JavaScript On, click here.
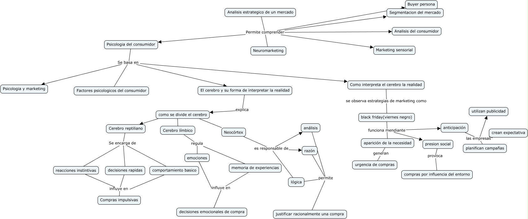
Este Cmap, tiene información relacionada con: mapa de mercadotecnia, Cerebro reptiliano Se encarga de decisiones rapidas, Neocórtex es responsable de análisis, presion social provoca compras por influencia del entorno, decisiones rapidas influye en Compras impulsivas, Analisis estrategico de un mercado Permite comprender Neuromarketing, Psicologia del consumidor Se basa en El cerebro y su forma de interpretar la realidad, Psicologia del consumidor Se basa en Factores psicologicos del consumidor, Analisis estrategico de un mercado Permite comprender Marketing sensorial, anticipación las empresas utilizan publicidad, como se divide el cerebro ???? Neocórtex, lógica permite justificar racionalmente una compra, El cerebro y su forma de interpretar la realidad explica como se divide el cerebro, anticipación las empresas planifican campañas, Neocórtex es responsable de razón, comportamiento basico influye en Compras impulsivas, black friday(viernes negro) funciona mendiante anticipación, emociones influye en decisiones emocionales de compra, Analisis estrategico de un mercado Permite comprender Analisis del consumidor, black friday(viernes negro) funciona mendiante presion social, análisis permite justificar racionalmente una compra