WARNING:
JavaScript is turned OFF. None of the links on this concept map will
work until it is reactivated.
If you need help turning JavaScript On, click here.
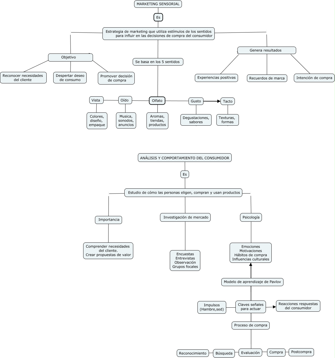
Este Cmap, tiene información relacionada con: Marketing Sensorial, Estrategia de marketing que utiliza estímulos de los sentidos para influir en las decisiones de compra del consumidor Objetivo, Reconocimiento ???? ????, Gusto ???? Tacto, Intención de compra ???? Genera resultados, Impulsos (Hambre,sed) ???? Reacciones respuestas del consumidor, Objetivo ???? Despertar deseo de consumo, Experiencias positivas ???? Genera resultados, Psicología ???? Emociones Motivaciones Hábitos de compra Influencias culturales, Oído ???? Musica, sonodos, anuncios, Tacto ???? Texturas, formas, Estudio de cómo las personas eligen, compran y usan productos Psicología, Gusto ???? Degustaciones, sabores, Estrategia de marketing que utiliza estímulos de los sentidos para influir en las decisiones de compra del consumidor Genera resultados, MARKETING SENSORIAL ???? Aromas, tiendas, productos, Genera resultados ???? Recuerdos de marca, Estudio de cómo las personas eligen, compran y usan productos Comprender necesidades del cliente. Crear propuestas de valor, Vista ???? Tacto, Reconocer necesidades del cliente ???? Objetivo, ANÁLISIS Y COMPORTAMIENTO DEL CONSUMIDOR ???? Encuestas Entrevistas Observación Grupos focales, Vista ???? Colores, diseño, empaque