WARNING:
JavaScript is turned OFF. None of the links on this concept map will
work until it is reactivated.
If you need help turning JavaScript On, click here.
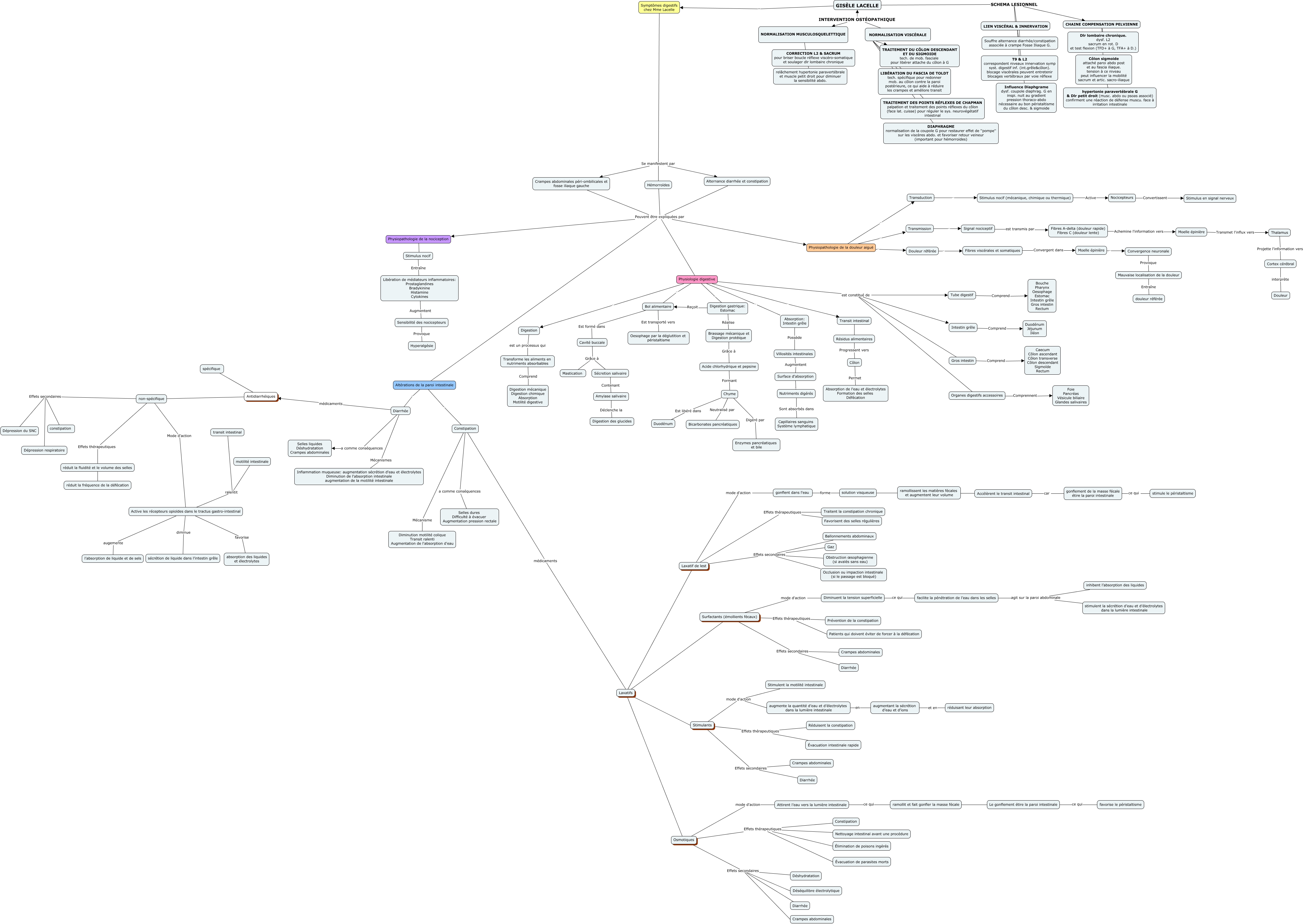
This Concept Map, created with IHMC CmapTools, has information related to: cas 6, Constipation Mécanisme Diminution motilité colique Transit ralenti Augmentation de l'absorption d'eau, Surfactants (émollients fécaux) Effets secondaires Crampes abdominales, Osmotiques Effets thérapeutiques Nettoyage intestinal avant une procédure, Physiopathologie de la nociception - Stimulus nocif, Osmotiques Effets secondaires Diarrhée, Côlon sigmoide attaché paroi abdo post et au fascia iliaque. tension à ce niveau peut influencer la mobilité sacrum et artic. sacro-iliaque ???? hypertonie paravertébrale G & Dlr petit droit (musc. abdo ou psoas associé) confirment une réaction de défense muscu. face à irritation intestinale, Symptômes digestifs chez Mme Lacelle Se manifestent par Crampes abdominales péri-ombilicales et fosse iliaque gauche, non-spécifique Effets secondaires Dépression respiratoire, Osmotiques Effets secondaires Crampes abdominales, Bol alimentaire Est formé dans Cavité buccale, Physiopathologie de la douleur aiguë - Douleur référée, non-spécifique Effets thérapeutiques réduit la fluidité et le volume des selles, Sensibilité des nocicepteurs Provoque Hyperalgésie, Surfactants (émollients fécaux) mode d'action Diminuent la tension superficielle, Villosités intestinales Augmentent Surface d'absorption, Diarrhée médicaments Antidiarrhéiques, CHAINE COMPENSATION PELVIENNE ???? Côlon sigmoide attaché paroi abdo post et au fascia iliaque. tension à ce niveau peut influencer la mobilité sacrum et artic. sacro-iliaque, Constipation a comme conséquences Selles dures Difficulté à évacuer Augmentation pression rectale, Osmotiques Effets thérapeutiques Constipation, non-spécifique Mode d'action Active les récepteurs opioïdes dans le tractus gastro-intestinal