WARNING:
JavaScript is turned OFF. None of the links on this concept map will
work until it is reactivated.
If you need help turning JavaScript On, click here.
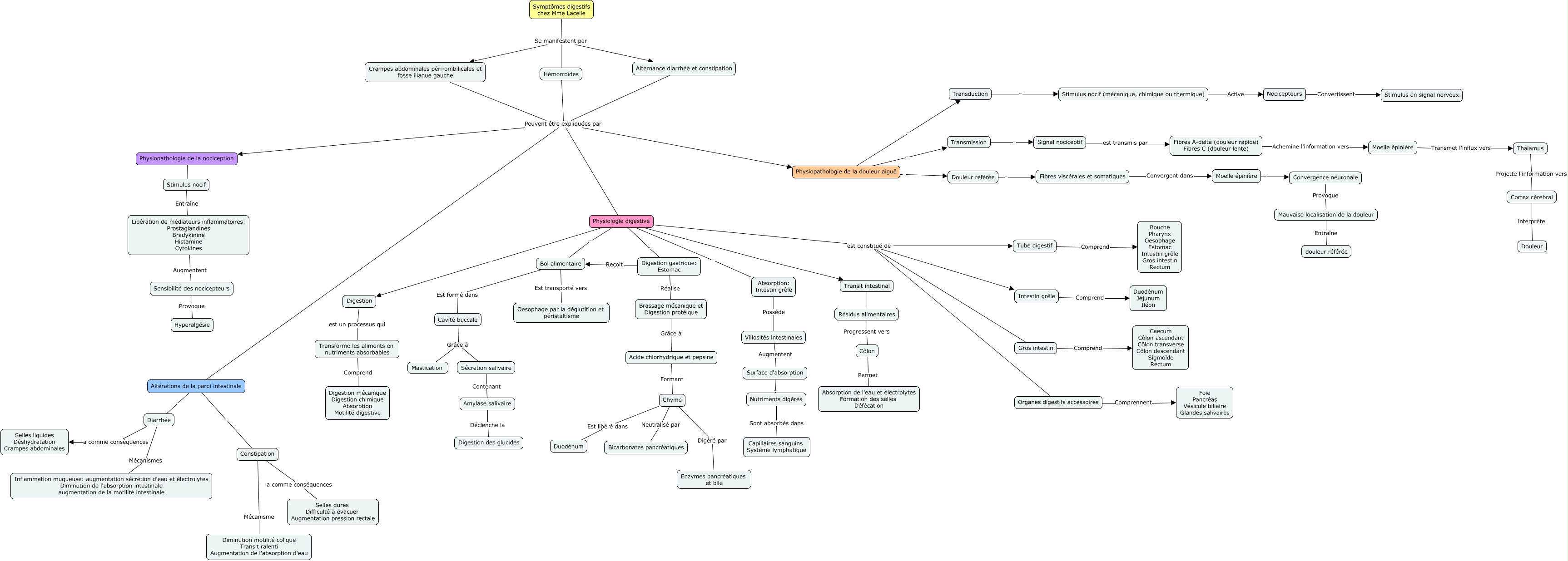
This Concept Map, created with IHMC CmapTools, has information related to: APP CAS 6, Alternance diarrhée et constipation Peuvent être expliquées par Physiopathologie de la douleur aiguë, Organes digestifs accessoires Comprennent Foie Pancréas Vésicule biliaire Glandes salivaires, Alternance diarrhée et constipation Peuvent être expliquées par Physiologie digestive, Transforme les aliments en nutriments absorbables Comprend Digestion mécanique Digestion chimique Absorption Motilité digestive, Diarrhée a comme conséquences Selles liquides Déshydratation Crampes abdominales, Chyme Est libéré dans Duodénum, Symptômes digestifs chez Mme Lacelle Se manifestent par Alternance diarrhée et constipation, Moelle épinière - Convergence neuronale, Amylase salivaire Déclenche la Digestion des glucides, Surface d'absorption - Nutriments digérés, Sensibilité des nocicepteurs Provoque Hyperalgésie, Cavité buccale Grâce à Sécretion salivaire, Physiologie digestive - Absorption: Intestin grêle, Résidus alimentaires Progressent vers Côlon, Physiopathologie de la douleur aiguë - Douleur référée, Bol alimentaire Est transporté vers Oesophage par la déglutition et péristaltisme, Cortex cérébral interprète Douleur, Altérations de la paroi intestinale - Constipation, Côlon Permet Absorption de l'eau et électrolytes Formation des selles Défécation, Mauvaise localisation de la douleur Entraîne douleur référée