WARNING:
JavaScript is turned OFF. None of the links on this concept map will
work until it is reactivated.
If you need help turning JavaScript On, click here.
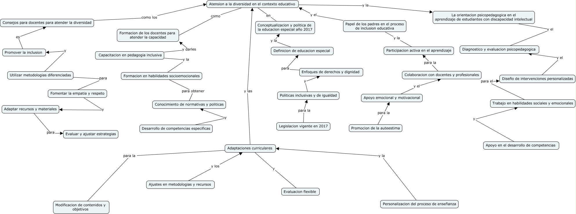
Este Cmap, tiene información relacionada con: Atencion a la diversidad, Politicas inclusivas y de igualdad y Enfoques de derechos y dignidad, Atension a la diversidad en el contexto educativo y la La orientacion psicopedagogica en el aprendizaje de estudiantes con discapacidad intelectual, Capacitacion en pedagogia inclusiva y darles Formacion de los docentes para atender la capacidad, Formacion en habilidades socioemocionales para obtener Conocimiento de normativas y politicas, Apoyo emocional y motivacional y el Colaboracion con docentes y profesionales, Promocion de la auteestima para la Apoyo emocional y motivacional, Colaboracion con docentes y profesionales para la Participacion activa en el aprendizaje, Diseño de intervenciones personalizadas y el Diagnostico y evaluacion psicopedagogica, La orientacion psicopedagogica en el aprendizaje de estudiantes con discapacidad intelectual y el Diagnostico y evaluacion psicopedagogica, Atension a la diversidad en el contexto educativo como Formacion de los docentes para atender la capacidad, Papel de los padres en el proceso de inclusion educativa y la Participacion activa en el aprendizaje, Adaptaciones curriculares para la Modificacion de contenidos y objetivos, Consejos para docentes para atender la diversidad como los Atension a la diversidad en el contexto educativo, Enfoques de derechos y dignidad para Definicion de educacion especial, Apoyo en el desarrollo de competencias y Trabajo en habilidades sociales y emocionales, Papel de los padres en el proceso de inclusion educativa y el Atension a la diversidad en el contexto educativo, Atension a la diversidad en el contexto educativo en Conceptualizacion y politica de la educacion especial año 2017, Legislacion vigente en 2017 para la Politicas inclusivas y de igualdad, Utilizar metodologias diferenciadas para Fomentar la empatia y respeto, Desarrollo de competencias especificas y Conocimiento de normativas y politicas