WARNING:
JavaScript is turned OFF. None of the links on this concept map will
work until it is reactivated.
If you need help turning JavaScript On, click here.
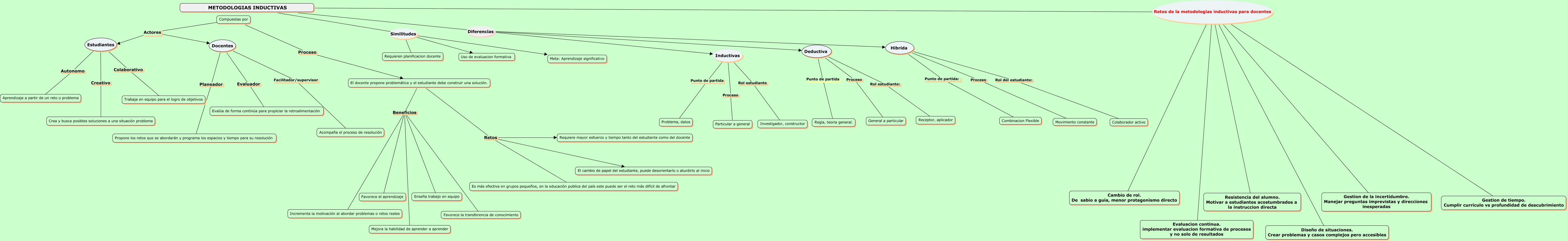
Este Cmap, tiene información relacionada con: Metodologias inductivas, METODOLOGIAS INDUCTIVAS Retos de la metodologias inductivas para docentes Gestion de la incertidumbre. Manejar preguntas imprevistas y direcciones inesperadas, Docentes Evaluador Evalúa de forma continúa para propiciar la retroalimentación, METODOLOGIAS INDUCTIVAS Similitudes Uso de evaluacion formativa, Hibrida Proceso Movimiento constante, Estudiantes Autonomo Aprendizaje a partir de un reto o problema, Docentes Planeador Propone los retos que se abordarán y programa los espacios y tiempo para su resolución, Estudiantes Creativo Crea y busca posibles soluciones a una situación problema, El docente propone problemática y el estudiante debe construir una solución. Beneficios Mejora la habilidad de aprender a aprender, METODOLOGIAS INDUCTIVAS Diferencias Inductivas, Inductivas Rol estudiante Investigador, constructor, METODOLOGIAS INDUCTIVAS Diferencias Deductiva, METODOLOGIAS INDUCTIVAS Diferencias Hibrida, METODOLOGIAS INDUCTIVAS Retos de la metodologias inductivas para docentes Gestion de tiempo. Cumplir curriculo vs profundidad de descubrimiento, El docente propone problemática y el estudiante debe construir una solución. Retos Requiere mayor esfuerzo y tiempo tanto del estudiante como del docente, METODOLOGIAS INDUCTIVAS Retos de la metodologias inductivas para docentes Diseño de situaciones. Crear problemas y casos complejos pero accesibles, Compuestas por Actores Docentes, METODOLOGIAS INDUCTIVAS Retos de la metodologias inductivas para docentes Cambio de rol. De sabio a guia, menor protagonismo directo, El docente propone problemática y el estudiante debe construir una solución. Beneficios Enseña trabajo en equipo, Hibrida Rol del estudiante: Colaborador activo, El docente propone problemática y el estudiante debe construir una solución. Beneficios Incrementa la motivación al abordar problemas o retos reales