WARNING:
JavaScript is turned OFF. None of the links on this concept map will
work until it is reactivated.
If you need help turning JavaScript On, click here.
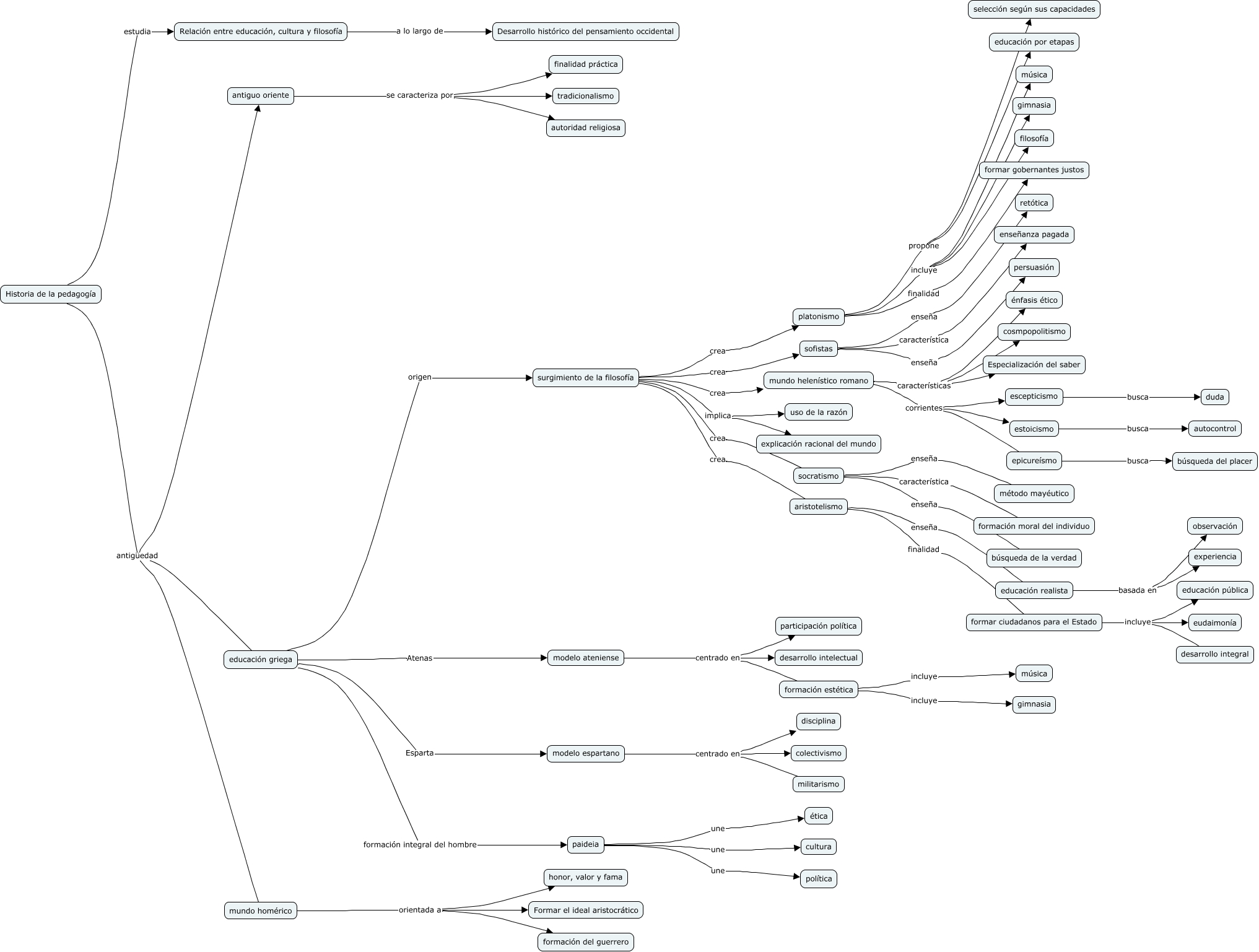
Este Cmap, tiene información relacionada con: pedagogía, socratismo característica formación moral del individuo, platonismo propone educación por etapas, mundo helenístico romano características Especialización del saber, paideia une ética, paideia une cultura, formar ciudadanos para el Estado incluye eudaimonía, antiguo oriente se caracteriza por finalidad práctica, educación griega formación integral del hombre paideia, estoicismo busca autocontrol, mundo homérico orientada a honor, valor y fama, mundo helenístico romano características énfasis ético, mundo helenístico romano corrientes epicureísmo, educación griega Esparta modelo espartano, Historia de la pedagogía antigüedad antiguo oriente, surgimiento de la filosofía implica explicación racional del mundo, sofistas enseña retótica, educación realista basada en experiencia, educación realista basada en observación, modelo ateniense centrado en formación estética, modelo ateniense centrado en participación política