WARNING:
JavaScript is turned OFF. None of the links on this concept map will
work until it is reactivated.
If you need help turning JavaScript On, click here.
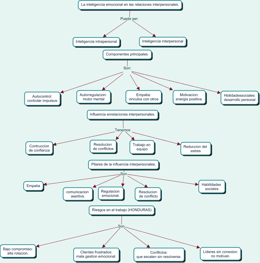
Este Cmap, tiene información relacionada con: mapa conceptual, Pilares de la influencia interpersonales. Son Regulacion emocional., Influencia enrelaciones interpersonales. Tenemos Contruccion de confianza, Pilares de la influencia interpersonales. Son Resolucion de conflicto, Influencia enrelaciones interpersonales. Tenemos Reduccion del estres, Pilares de la influencia interpersonales. Son Habilidades sociales, Pilares de la influencia interpersonales. Son Empatia, La inteligencia emocional en las relaciones interpersonales. Puede ser: Inteligencia intrapersonal, Riesgos en el trabajo (HONDURAS) Son Bajo compromiso: alta rotacion., La inteligencia emocional en las relaciones interpersonales. Puede ser: Inteligencia interpersonal, Componentes principales Son: Hbilidadessociales: desarrollo personal, Influencia enrelaciones interpersonales. Tenemos Resolucion de conflictos, Influencia enrelaciones interpersonales. Tenemos Trabajo en equipo, Riesgos en el trabajo (HONDURAS) Son Clientes frustrados: mala gestion emocional., Componentes principales Son: Motivacion: energia positiva., Riesgos en el trabajo (HONDURAS) Son Lideres sin conexion: no motivan., Componentes principales Son: Autocontrol: controlar impulsos, Riesgos en el trabajo (HONDURAS) Son Conflictos: que escalen sin resolverse., Pilares de la influencia interpersonales. Son comunicacion asertiva., Componentes principales Son: Autorregulacion: motor mental, Componentes principales Son: Empatia: vinculos con otros