WARNING:
JavaScript is turned OFF. None of the links on this concept map will
work until it is reactivated.
If you need help turning JavaScript On, click here.
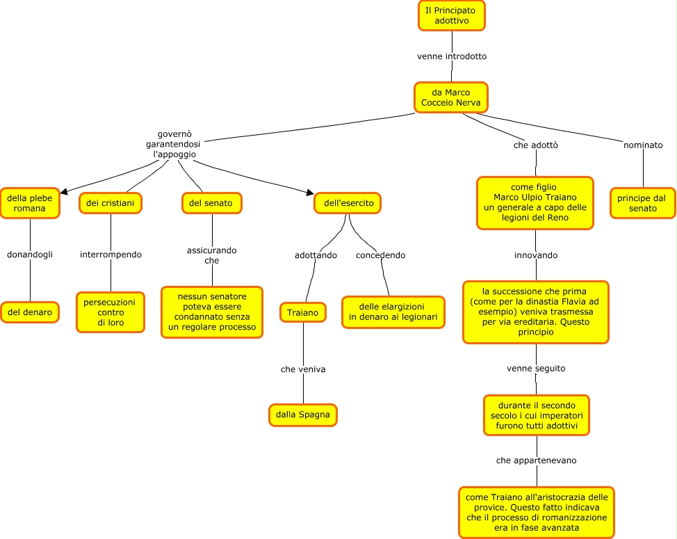
Questa Cmap, creata con IHMC CmapTools, contiene informazioni relative a: Il Principato adottivo, dei cristiani interrompendo persecuzioni contro di loro, da Marco Cocceio Nerva nominato principe dal senato, del senato assicurando che nessun senatore poteva essere condannato senza un regolare processo, da Marco Cocceio Nerva governò garantendosi l'appoggio del senato, da Marco Cocceio Nerva governò garantendosi l'appoggio dei cristiani, la successione che prima (come per la dinastia Flavia ad esempio) veniva trasmessa per via ereditaria. Questo principio venne seguito durante il secondo secolo i cui imperatori furono tutti adottivi, durante il secondo secolo i cui imperatori furono tutti adottivi che appartenevano come Traiano all'aristocrazia delle provice. Questo fatto indicava che il processo di romanizzazione era in fase avanzata, come figlio Marco Ulpio Traiano un generale a capo delle legioni del Reno innovando la successione che prima (come per la dinastia Flavia ad esempio) veniva trasmessa per via ereditaria. Questo principio, da Marco Cocceio Nerva governò garantendosi l'appoggio dell'esercito, Traiano che veniva dalla Spagna, della plebe romana donandogli del denaro, dell'esercito concedendo delle elargizioni in denaro ai legionari, da Marco Cocceio Nerva che adottò come figlio Marco Ulpio Traiano un generale a capo delle legioni del Reno, da Marco Cocceio Nerva governò garantendosi l'appoggio della plebe romana, Il Principato adottivo venne introdotto da Marco Cocceio Nerva, dell'esercito adottando Traiano