WARNING:
JavaScript is turned OFF. None of the links on this concept map will
work until it is reactivated.
If you need help turning JavaScript On, click here.
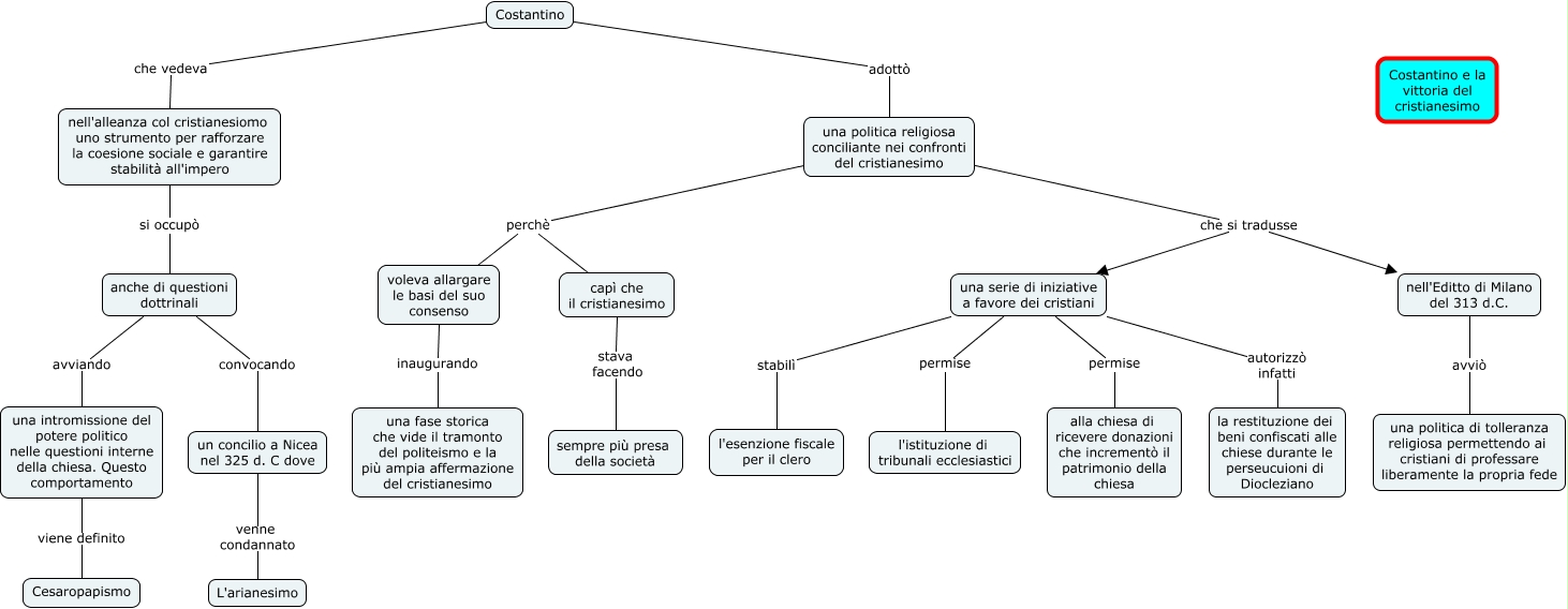
Questa Cmap, creata con IHMC CmapTools, contiene informazioni relative a: Costantino e la vittoria del cristianesimo, una serie di iniziative a favore dei cristiani stabilì l'esenzione fiscale per il clero, una serie di iniziative a favore dei cristiani permise l'istituzione di tribunali ecclesiastici, una serie di iniziative a favore dei cristiani autorizzò infatti la restituzione dei beni confiscati alle chiese durante le perseucuioni di Diocleziano, una politica religiosa conciliante nei confronti del cristianesimo perchè voleva allargare le basi del suo consenso, una intromissione del potere politico nelle questioni interne della chiesa. Questo comportamento viene definito Cesaropapismo, anche di questioni dottrinali convocando un concilio a Nicea nel 325 d. C dove, capì che il cristianesimo stava facendo sempre più presa della società, voleva allargare le basi del suo consenso inaugurando una fase storica che vide il tramonto del politeismo e la più ampia affermazione del cristianesimo, una politica religiosa conciliante nei confronti del cristianesimo perchè capì che il cristianesimo, nell'alleanza col cristianesiomo uno strumento per rafforzare la coesione sociale e garantire stabilità all'impero si occupò anche di questioni dottrinali, Costantino adottò una politica religiosa conciliante nei confronti del cristianesimo, una politica religiosa conciliante nei confronti del cristianesimo che si tradusse una serie di iniziative a favore dei cristiani, nell'Editto di Milano del 313 d.C. avviò una politica di tolleranza religiosa permettendo ai cristiani di professare liberamente la propria fede, Costantino che vedeva nell'alleanza col cristianesiomo uno strumento per rafforzare la coesione sociale e garantire stabilità all'impero, una politica religiosa conciliante nei confronti del cristianesimo che si tradusse nell'Editto di Milano del 313 d.C., un concilio a Nicea nel 325 d. C dove venne condannato L'arianesimo, una serie di iniziative a favore dei cristiani permise alla chiesa di ricevere donazioni che incrementò il patrimonio della chiesa, anche di questioni dottrinali avviando una intromissione del potere politico nelle questioni interne della chiesa. Questo comportamento