WARNING:
JavaScript is turned OFF. None of the links on this concept map will
work until it is reactivated.
If you need help turning JavaScript On, click here.
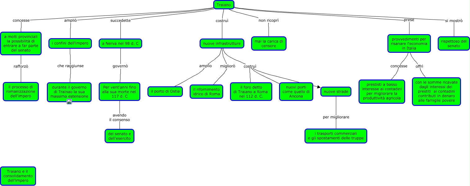
Questa Cmap, creata con IHMC CmapTools, contiene informazioni relative a: Traiano e il consolidamento dell'impero, Traiano costruì nuove infrastrutture, a molti provinciali la possibilità di entrare a far parte del senato rafforzò il processo di romanizzazione dell'impero, nuove infrastrutture costruì il foro detto di Traiano a Roma nel 112 d. C., provvedimenti per risanare l'economia in Italia concesse prestisti a basso interesse ai contadini per migliorare la produttività agricola, Traiano ampliò i confini dell'impero, i confini dell'impero che raggiunse durante il governo di Trainao la sua massima estensione, nuove infrastrutture migliorò il rifornimento idrico di Roma, Traiano si mostrò rispettoso del senato, nuove infrastrutture amplio il porto di Ostia, Traiano succedette a Nerva nel 98 d. C, nuove infrastrutture costruì nuovi porti come quello di Ancona, Per vent'anni fino alla sua morte nel 117 d. C avendo il consenso del senato e dell'esercito, provvedimenti per risanare l'economia in Italia offrì con le somme ricavate dagli interessi dei prestiti ai contadini contributi in denaro alle famiglie povere, nuove strade per migliorare i trasporti commerciali e gli spostamenti delle truppe, a Nerva nel 98 d. C governò Per vent'anni fino alla sua morte nel 117 d. C, Traiano non ricoprì mai la carica di censore, Traiano concesse a molti provinciali la possibilità di entrare a far parte del senato, Traiano prese provvedimenti per risanare l'economia in Italia, nuove infrastrutture costruì nuove strade