WARNING:
JavaScript is turned OFF. None of the links on this concept map will
work until it is reactivated.
If you need help turning JavaScript On, click here.
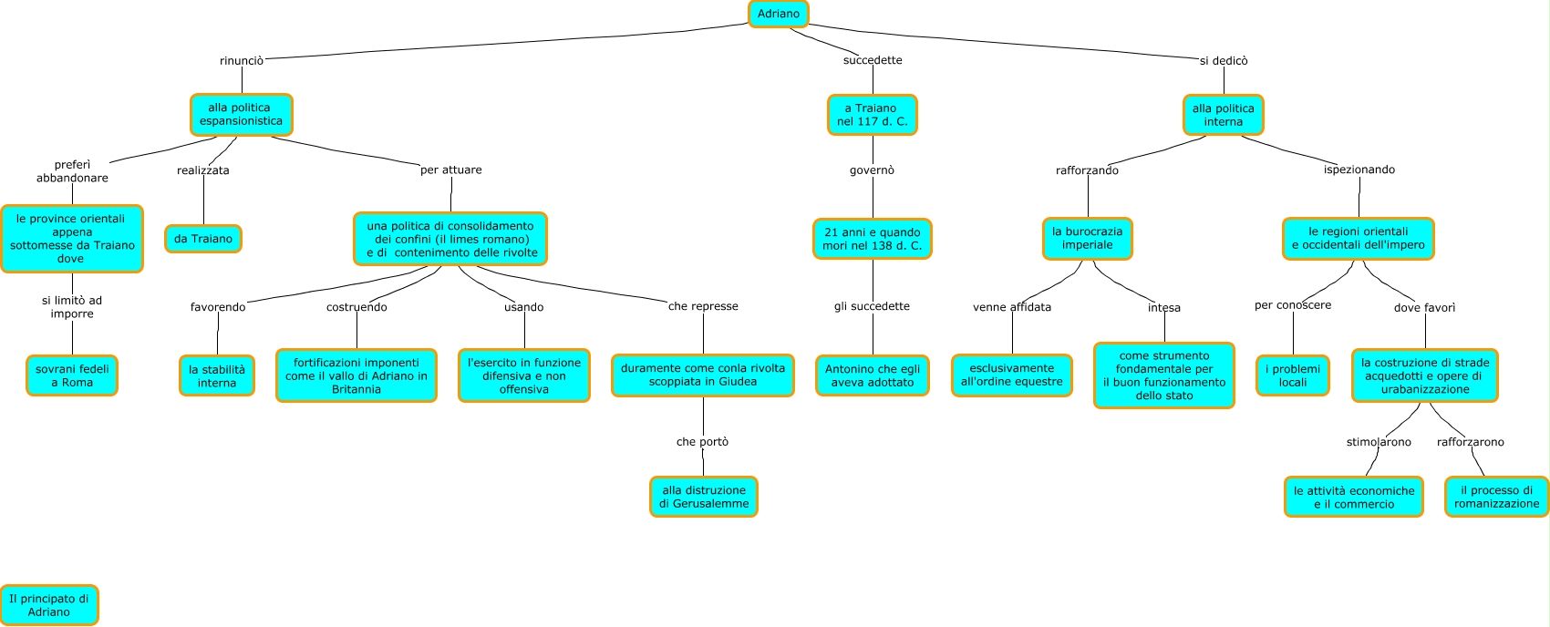
Questa Cmap, creata con IHMC CmapTools, contiene informazioni relative a: Il principato di Adriano, Adriano succedette a Traiano nel 117 d. C., la costruzione di strade acquedotti e opere di urabanizzazione stimolarono le attività economiche e il commercio, le regioni orientali e occidentali dell'impero per conoscere i problemi locali, le regioni orientali e occidentali dell'impero dove favorì la costruzione di strade acquedotti e opere di urabanizzazione, Adriano si dedicò alla politica interna, la burocrazia imperiale intesa come strumento fondamentale per il buon funzionamento dello stato, la costruzione di strade acquedotti e opere di urabanizzazione rafforzarono il processo di romanizzazione, una politica di consolidamento dei confini (il limes romano) e di contenimento delle rivolte costruendo fortificazioni imponenti come il vallo di Adriano in Britannia, una politica di consolidamento dei confini (il limes romano) e di contenimento delle rivolte che represse duramente come conla rivolta scoppiata in Giudea, alla politica interna rafforzando la burocrazia imperiale, duramente come conla rivolta scoppiata in Giudea che portò alla distruzione di Gerusalemme, 21 anni e quando mori nel 138 d. C. gli succedette Antonino che egli aveva adottato, a Traiano nel 117 d. C. governò 21 anni e quando mori nel 138 d. C., le province orientali appena sottomesse da Traiano dove si limitò ad imporre sovrani fedeli a Roma, Adriano rinunciò alla politica espansionistica, la burocrazia imperiale venne affidata esclusivamente all'ordine equestre, alla politica espansionistica realizzata da Traiano, una politica di consolidamento dei confini (il limes romano) e di contenimento delle rivolte favorendo la stabilità interna, alla politica espansionistica preferì abbandonare le province orientali appena sottomesse da Traiano dove, una politica di consolidamento dei confini (il limes romano) e di contenimento delle rivolte usando l'esercito in funzione difensiva e non offensiva