WARNING:
JavaScript is turned OFF. None of the links on this concept map will
work until it is reactivated.
If you need help turning JavaScript On, click here.
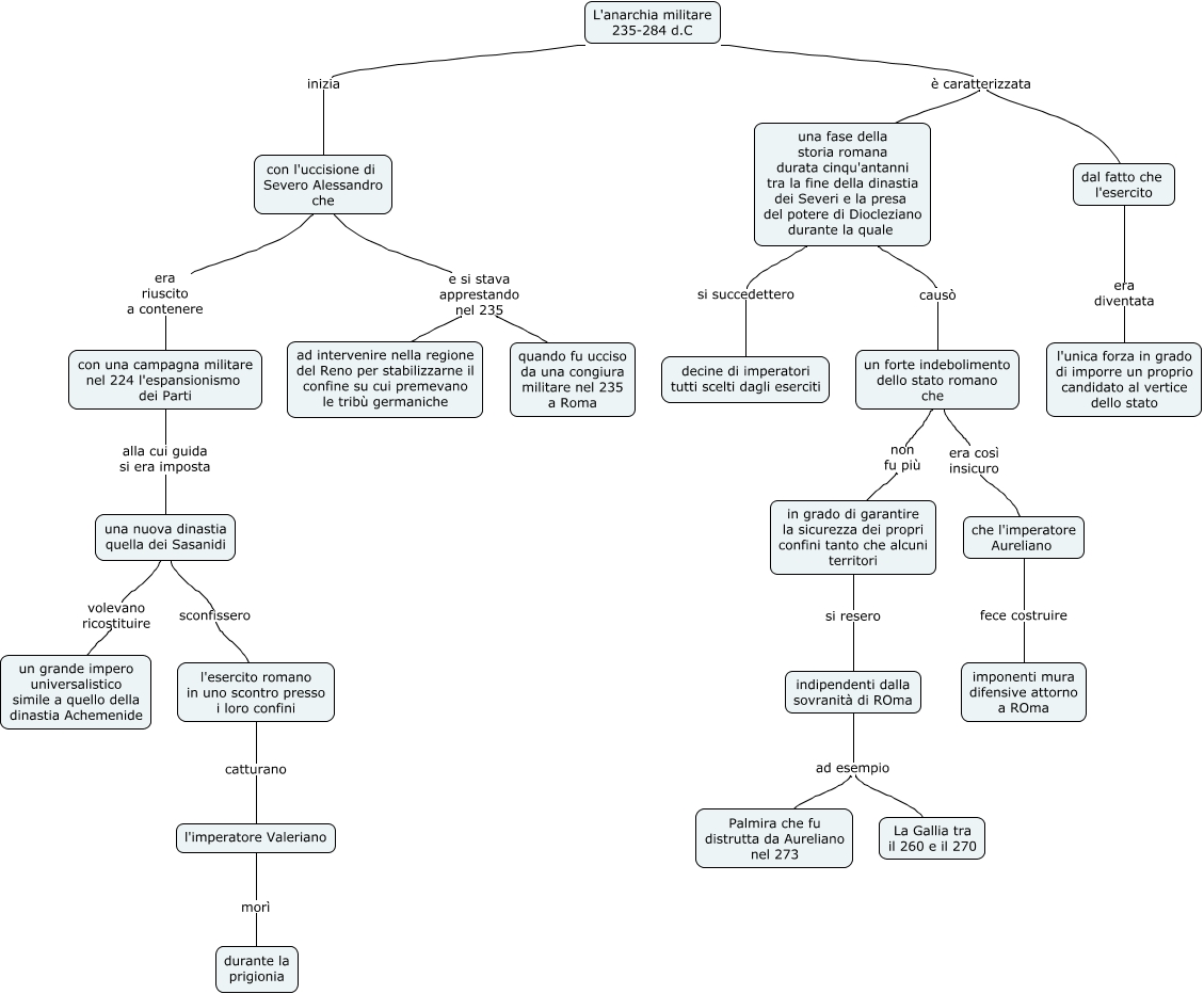
Questa Cmap, creata con IHMC CmapTools, contiene informazioni relative a: L'anarchia militare 235-284 d.C, una nuova dinastia quella dei Sasanidi sconfissero l'esercito romano in uno scontro presso i loro confini, con una campagna militare nel 224 l'espansionismo dei Parti alla cui guida si era imposta una nuova dinastia quella dei Sasanidi, l'esercito romano in uno scontro presso i loro confini catturano l'imperatore Valeriano, L'anarchia militare 235-284 d.C è caratterizzata dal fatto che l'esercito, l'imperatore Valeriano morì durante la prigionia, una nuova dinastia quella dei Sasanidi volevano ricostituire un grande impero universalistico simile a quello della dinastia Achemenide, un forte indebolimento dello stato romano che non fu più in grado di garantire la sicurezza dei propri confini tanto che alcuni territori, un forte indebolimento dello stato romano che era così insicuro che l'imperatore Aureliano, una fase della storia romana durata cinqu'antanni tra la fine della dinastia dei Severi e la presa del potere di Diocleziano durante la quale causò un forte indebolimento dello stato romano che, indipendenti dalla sovranità di ROma ad esempio La Gallia tra il 260 e il 270, L'anarchia militare 235-284 d.C è caratterizzata una fase della storia romana durata cinqu'antanni tra la fine della dinastia dei Severi e la presa del potere di Diocleziano durante la quale, una fase della storia romana durata cinqu'antanni tra la fine della dinastia dei Severi e la presa del potere di Diocleziano durante la quale si succedettero decine di imperatori tutti scelti dagli eserciti, L'anarchia militare 235-284 d.C inizia con l'uccisione di Severo Alessandro che, con l'uccisione di Severo Alessandro che e si stava apprestando nel 235 quando fu ucciso da una congiura militare nel 235 a Roma, che l'imperatore Aureliano fece costruire imponenti mura difensive attorno a ROma, con l'uccisione di Severo Alessandro che e si stava apprestando nel 235 ad intervenire nella regione del Reno per stabilizzarne il confine su cui premevano le tribù germaniche, con l'uccisione di Severo Alessandro che era riuscito a contenere con una campagna militare nel 224 l'espansionismo dei Parti, dal fatto che l'esercito era diventata l'unica forza in grado di imporre un proprio candidato al vertice dello stato, in grado di garantire la sicurezza dei propri confini tanto che alcuni territori si resero indipendenti dalla sovranità di ROma, indipendenti dalla sovranità di ROma ad esempio Palmira che fu distrutta da Aureliano nel 273