WARNING:
JavaScript is turned OFF. None of the links on this concept map will
work until it is reactivated.
If you need help turning JavaScript On, click here.
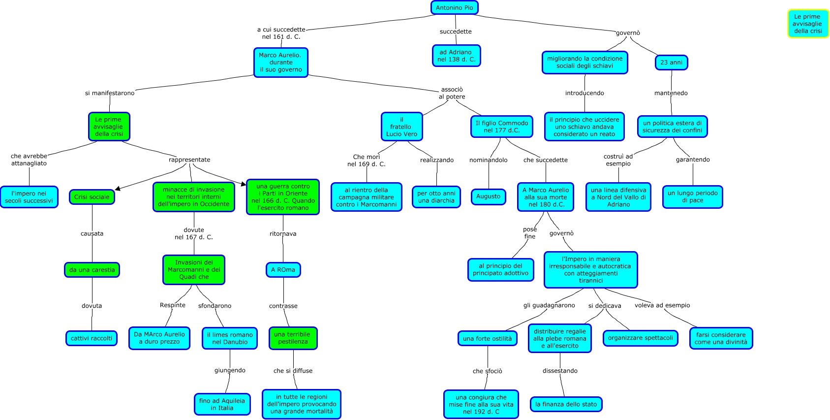
Questa Cmap, creata con IHMC CmapTools, contiene informazioni relative a: Le prime avvisaglie della crisi, l'Impero in maniera irresponsabile e autocratica con atteggiamenti tirannici si dedicava distribuire regalie alla plebe romana e all'esercito, l'Impero in maniera irresponsabile e autocratica con atteggiamenti tirannici voleva ad esempio farsi considerare come una divinità, Invasioni dei Marcomanni e dei Quadi che Respinte Da MArco Aurelio a duro prezzo, un politica estera di sicurezza dei confini garantendo un lungo periodo di pace, una forte ostilità che sfociò una congiura che mise fine alla sua vita nel 192 d. C, A Marco Aurelio alla sua morte nel 180 d.C. governò l'Impero in maniera irresponsabile e autocratica con atteggiamenti tirannici, il limes romano nel Danubio giungendo fino ad Aquileia in Italia, l'Impero in maniera irresponsabile e autocratica con atteggiamenti tirannici si dedicava organizzare spettacoli, minacce di invasione nei territori interni dell'impero in Occidente dovute nel 167 d. C. Invasioni dei Marcomanni e dei Quadi che, Crisi sociale causata da una carestia, Le prime avvisaglie della crisi rappresentate minacce di invasione nei territori interni dell'impero in Occidente, da una carestia dovuta cattivi raccolti, Antonino Pio succedette ad Adriano nel 138 d. C., una terribile pestilenza che si diffuse in tutte le regioni dell'impero provocando una grande mortalità, Invasioni dei Marcomanni e dei Quadi che sfondarono il limes romano nel Danubio, distribuire regalie alla plebe romana e all'esercito dissestando la finanza dello stato, una guerra contro i Parti in Oriente nel 166 d. C. Quando l'esercito romano ritornava A ROma, Antonino Pio governò migliorando la condizione sociali degli schiavi, l'Impero in maniera irresponsabile e autocratica con atteggiamenti tirannici gli guadagnarono una forte ostilità, il fratello Lucio Vero Che morì nel 169 d. C. al rientro della campagna militare contro i Marcomanni