WARNING:
JavaScript is turned OFF. None of the links on this concept map will
work until it is reactivated.
If you need help turning JavaScript On, click here.
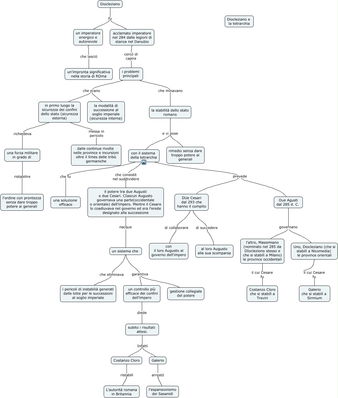
Questa Cmap, creata con IHMC CmapTools, contiene informazioni relative a: Diocleziano e la tetrarchia, con il sistema della tetrarchia che fu una soluzione efficace, con il sistema della tetrarchia che consistè nel suddividere il potere tra due Augusti e due Cesari. CIascun Augusto governava una parte(occidentale o orientale) dell'impero. Mentre il Cesare lo coadiuvava nel governo ed era l'erede designato alla successione, subito i risultati attesi. Infatti Galerio, Due Agusti dal 285 d. C. governano l'altro, Massimiano (nominato nel 285 da DIocleziono stesso e che si stabilì a Milano) le province occidentali, acclamato imperatore nel 284 dalle legioni di stanza nel Danubio cercò di capire i problemi principali, la stabilità dello stato romano e vi pose rimedio senza dare troppo potere ai generali, in primo luogo la sicurezza dei confini dello stato (sicurezza esterna) richiedeva una forza militare in grado di, Uno, Diocleziano (che si stabilì a Nicomedia) le province orientali il cui Cesare fu Galerio che si stabilì a Sirmium, Diocleziano fu un imperatore energico e autorevole, Due Agusti dal 285 d. C. governano Uno, Diocleziano (che si stabilì a Nicomedia) le province orientali, i problemi principali che minavano la stabilità dello stato romano, un sistema che che eliminava i pericoli di instabilià generati dalle lotte per le successioni al soglio imperiale, con il sistema della tetrarchia prevede Due Agusti dal 285 d. C., i problemi principali che erano la modalità di successione al soglio imperiale (sicurezza interna), il potere tra due Augusti e due Cesari. CIascun Augusto governava una parte(occidentale o orientale) dell'impero. Mentre il Cesare lo coadiuvava nel governo ed era l'erede designato alla successione nacque un sistema che, un sistema che garantiva gestione collegiale del potere, con il sistema della tetrarchia prevede DUe Cesari dal 293 che hanno il compito, l'altro, Massimiano (nominato nel 285 da DIocleziono stesso e che si stabilì a Milano) le province occidentali il cui Cesare fu Costanzo Cloro che si stabilì a Treviri, subito i risultati attesi. Infatti Costanzo Cloro, i problemi principali che erano in primo luogo la sicurezza dei confini dello stato (sicurezza esterna)