WARNING:
JavaScript is turned OFF. None of the links on this concept map will
work until it is reactivated.
If you need help turning JavaScript On, click here.
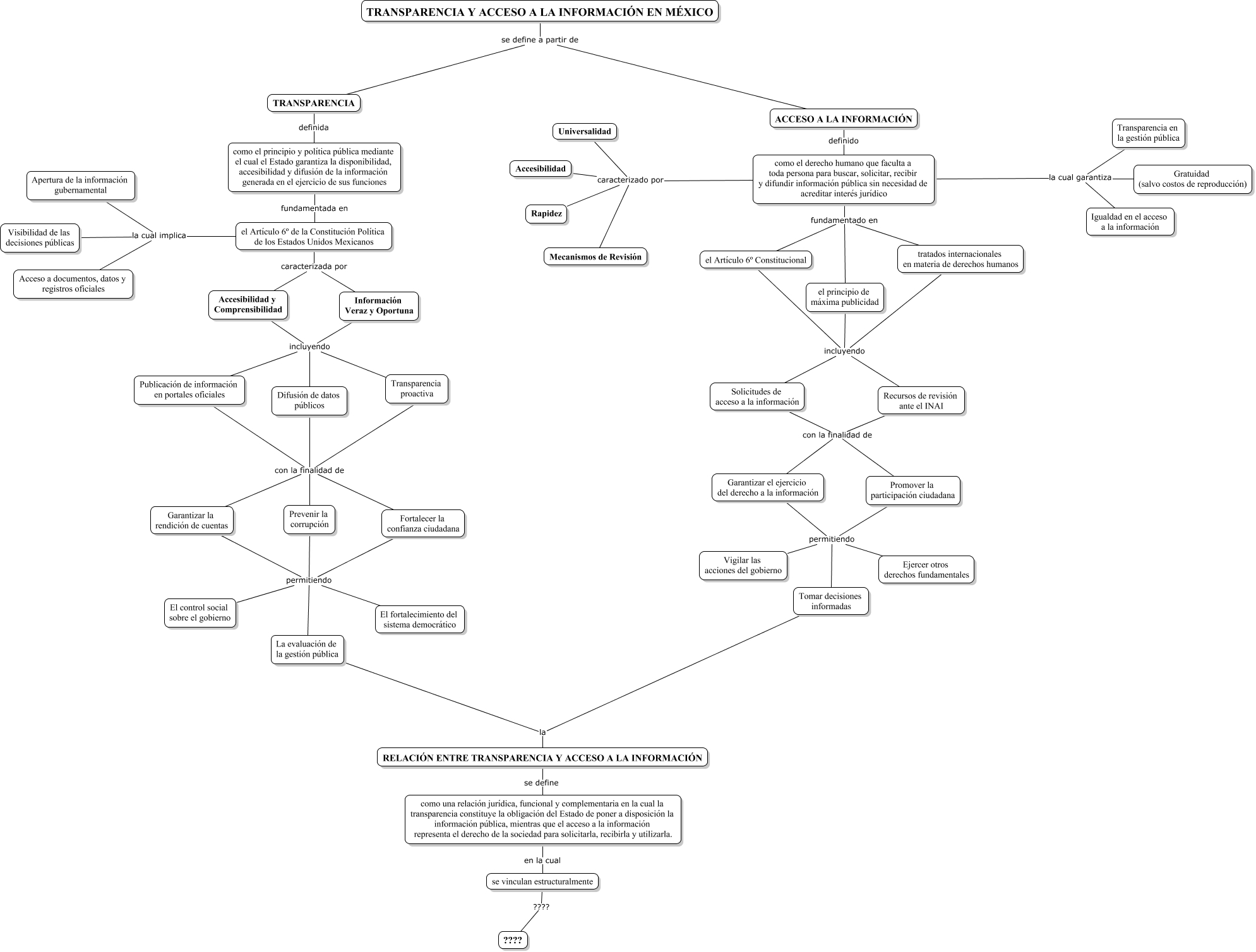
Este Cmap, tiene información relacionada con: TRANSPARENCIA Y ACCESO A LA INFORMACIÓN, como el derecho humano que faculta a toda persona para buscar, solicitar, recibir y difundir información pública sin necesidad de acreditar interés jurídico caracterizado por Universalidad, TRANSPARENCIA Y ACCESO A LA INFORMACIÓN EN MÉXICO se define a partir de ACCESO A LA INFORMACIÓN, como el derecho humano que faculta a toda persona para buscar, solicitar, recibir y difundir información pública sin necesidad de acreditar interés jurídico la cual garantiza Gratuidad (salvo costos de reproducción), ACCESO A LA INFORMACIÓN definido como el derecho humano que faculta a toda persona para buscar, solicitar, recibir y difundir información pública sin necesidad de acreditar interés jurídico, Publicación de información en portales oficiales incluyendo Información Veraz y Oportuna, Difusión de datos públicos con la finalidad de Prevenir la corrupción, Difusión de datos públicos con la finalidad de Garantizar la rendición de cuentas, Garantizar la rendición de cuentas permitiendo El fortalecimiento del sistema democrático, como el derecho humano que faculta a toda persona para buscar, solicitar, recibir y difundir información pública sin necesidad de acreditar interés jurídico fundamentado en el principio de máxima publicidad, el principio de máxima publicidad incluyendo tratados internacionales en materia de derechos humanos, como el derecho humano que faculta a toda persona para buscar, solicitar, recibir y difundir información pública sin necesidad de acreditar interés jurídico fundamentado en el Artículo 6º Constitucional, Difusión de datos públicos incluyendo Información Veraz y Oportuna, Garantizar la rendición de cuentas permitiendo La evaluación de la gestión pública, como el derecho humano que faculta a toda persona para buscar, solicitar, recibir y difundir información pública sin necesidad de acreditar interés jurídico la cual garantiza Igualdad en el acceso a la información, el principio de máxima publicidad incluyendo Solicitudes de acceso a la información, el Artículo 6º de la Constitución Política de los Estados Unidos Mexicanos caracterizada por Información Veraz y Oportuna, Difusión de datos públicos con la finalidad de Fortalecer la confianza ciudadana, como una relación jurídica, funcional y complementaria en la cual la transparencia constituye la obligación del Estado de poner a disposición la información pública, mientras que el acceso a la información representa el derecho de la sociedad para solicitarla, recibirla y utilizarla. en la cual se vinculan estructuralmente, Solicitudes de acceso a la información con la finalidad de Promover la participación ciudadana, TRANSPARENCIA definida como el principio y política pública mediante el cual el Estado garantiza la disponibilidad, accesibilidad y difusión de la información generada en el ejercicio de sus funciones