WARNING:
JavaScript is turned OFF. None of the links on this concept map will
work until it is reactivated.
If you need help turning JavaScript On, click here.
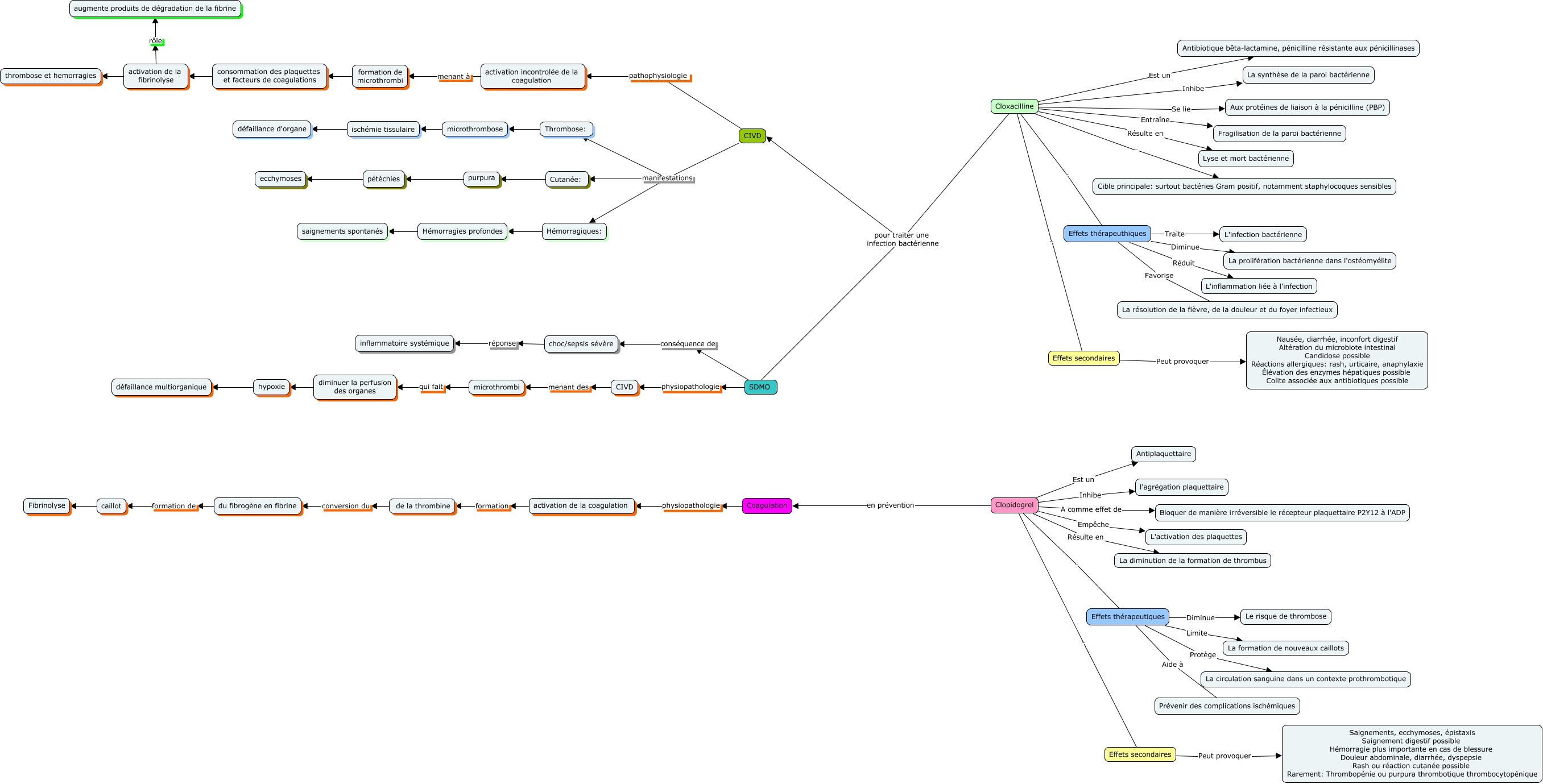
This Concept Map, created with IHMC CmapTools, has information related to: Cas 7, activation de la fibrinolyse rôle augmente produits de dégradation de la fibrine, Effets thérapeutiques Diminue Le risque de thrombose, Effets thérapeuthiques Diminue La prolifération bactérienne dans l'ostéomyélite, de la thrombine conversion du du fibrogène en fibrine, Effets thérapeuthiques Réduit L'inflammation liée à l'infection, Clopidogrel Empêche L'activation des plaquettes, Cloxacilline pour traiter une infection bactérienne CIVD, Effets secondaires Peut provoquer Nausée, diarrhée, inconfort digestif Altération du microbiote intestinal Candidose possible Réactions allergiques: rash, urticaire, anaphylaxie Élévation des enzymes hépatiques possible Colite associée aux antibiotiques possible, activation incontrolée de la coagulation menant à formation de microthrombi, Effets secondaires Peut provoquer Saignements, ecchymoses, épistaxis Saignement digestif possible Hémorragie plus importante en cas de blessure Douleur abdominale, diarrhée, dyspepsie Rash ou réaction cutanée possible Rarement: Thrombopénie ou purpura thrombotique thrombocytopénique, Clopidogrel A comme effet de Bloquer de manière irréversible le récepteur plaquettaire P2Y12 à l'ADP, SDMO physiopathologie CIVD, Effets thérapeutiques Protège La circulation sanguine dans un contexte prothrombotique, hypoxie défaillance multiorganique, choc/sepsis sévère réponse inflammatoire systémique, ischémie tissulaire défaillance d'organe, Clopidogrel Inhibe l'agrégation plaquettaire, CIVD manifestations Thrombose:, diminuer la perfusion des organes hypoxie, Cloxacilline pour traiter une infection bactérienne SDMO