Warning:
JavaScript is turned OFF. None of the links on this page will work until it is reactivated.
If you need help turning JavaScript On, click here.
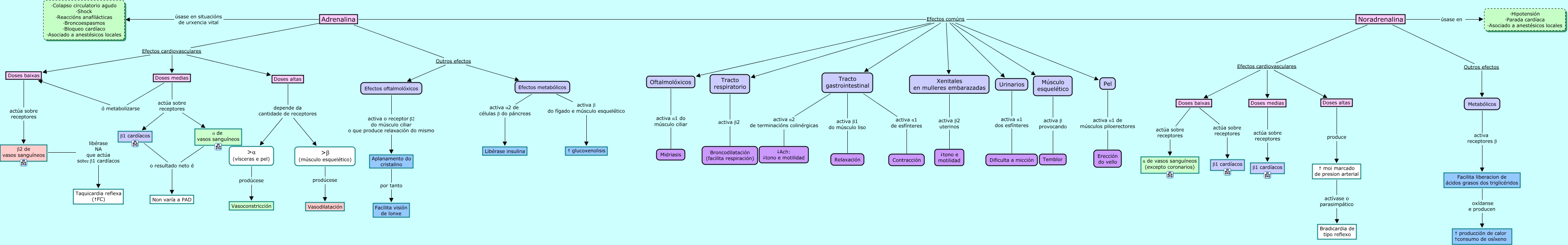
Este mapa conceptual tiene información relacionada a: Tema 18.1. Noradrenalina e adrenalina, Adrenalina Outros efectos Efectos metabólicos, ↑ moi marcado de presion arterial actívase o parasimpático Bradicardia de tipo reflexo, Doses altas produce ↑ moi marcado de presion arterial, Doses altas depende da cantidade de receptores >α (vísceras e pel), Doses medias actúa sobre receptores β1 cardíacos, Adrenalina Efectos comúns Tracto respiratorio, Adrenalina Efectos comúns Tracto gastrointestinal, Adrenalina Efectos cardiovasculares Doses medias, Doses baixas actúa sobre receptores β2 de vasos sanguíneos, Oftalmolóxicos activa α1 do músculo ciliar Midriasis