Warning:
JavaScript is turned OFF. None of the links on this page will work until it is reactivated.
If you need help turning JavaScript On, click here.
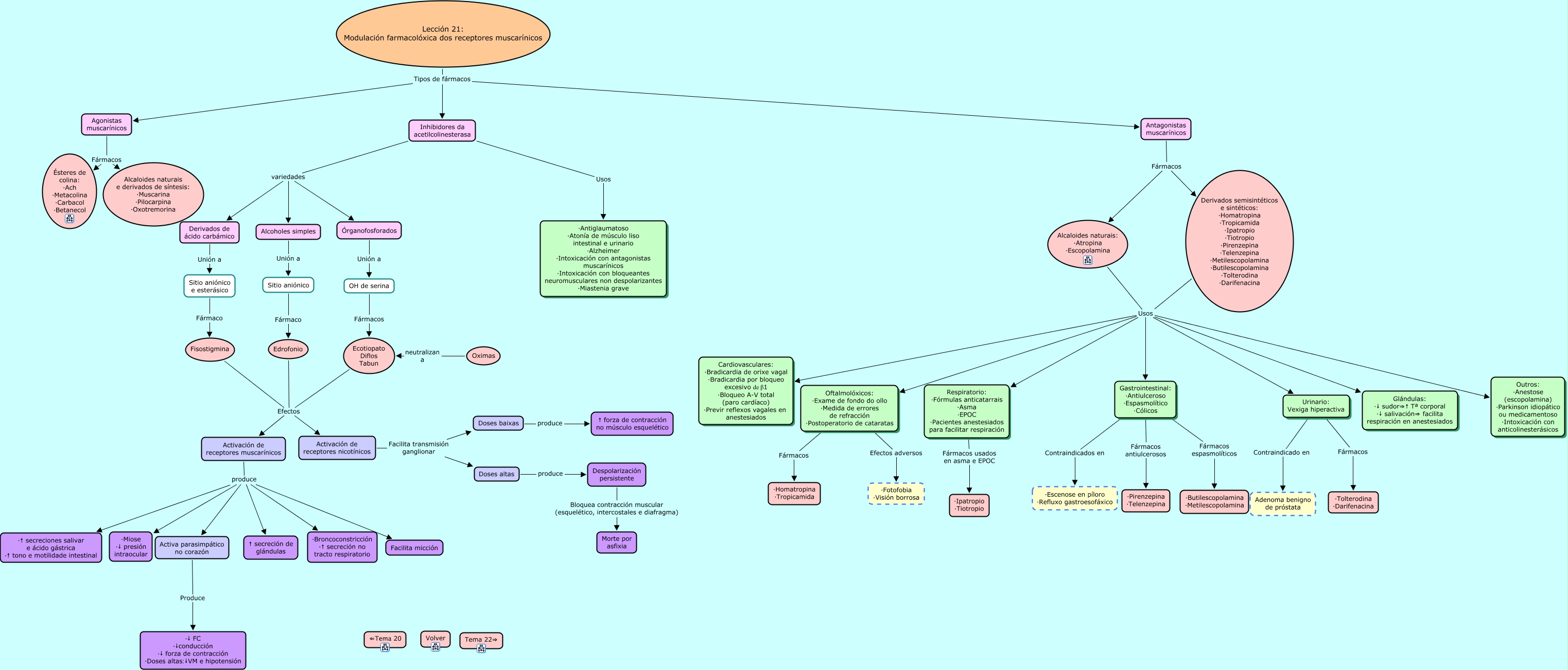
Este mapa conceptual tiene información relacionada a: Tema 21, Doses altas produce Despolarización persistente, Derivados semisintéticos e sintéticos: ·Homatropina ·Tropicamida ·Ipatropio ·Tiotropio ·Pirenzepina ·Telenzepina ·Metilescopolamina ·Butilescopolamina ·Tolterodina ·Darifenacina Usos Cardiovasculares: ·Bradicardia de orixe vagal ·Bradicardia por bloqueo excesivo de β1 ·Bloqueo A-V total (paro cardíaco) ·Previr reflexos vagales en anestesiados, Activación de receptores muscarínicos produce ·Miose ·↓ presión intraocular, Inhibidores da acetilcolinesterasa variedades Alcoholes simples, Alcoholes simples Unión a Sitio aniónico, Despolarización persistente Bloquea contracción muscular (esquelético, intercostales e diafragma) Morte por asfixia, Oximas neutralizan a Ecotiopato Diflos Tabun, Derivados semisintéticos e sintéticos: ·Homatropina ·Tropicamida ·Ipatropio ·Tiotropio ·Pirenzepina ·Telenzepina ·Metilescopolamina ·Butilescopolamina ·Tolterodina ·Darifenacina Usos Urinario: Vexiga hiperactiva, Activación de receptores nicotínicos Facilita transmisión ganglionar Doses baixas, Lección 21: Modulación farmacolóxica dos receptores muscarínicos Tipos de fármacos Inhibidores da acetilcolinesterasa