Warning:
JavaScript is turned OFF. None of the links on this page will work until it is reactivated.
If you need help turning JavaScript On, click here.
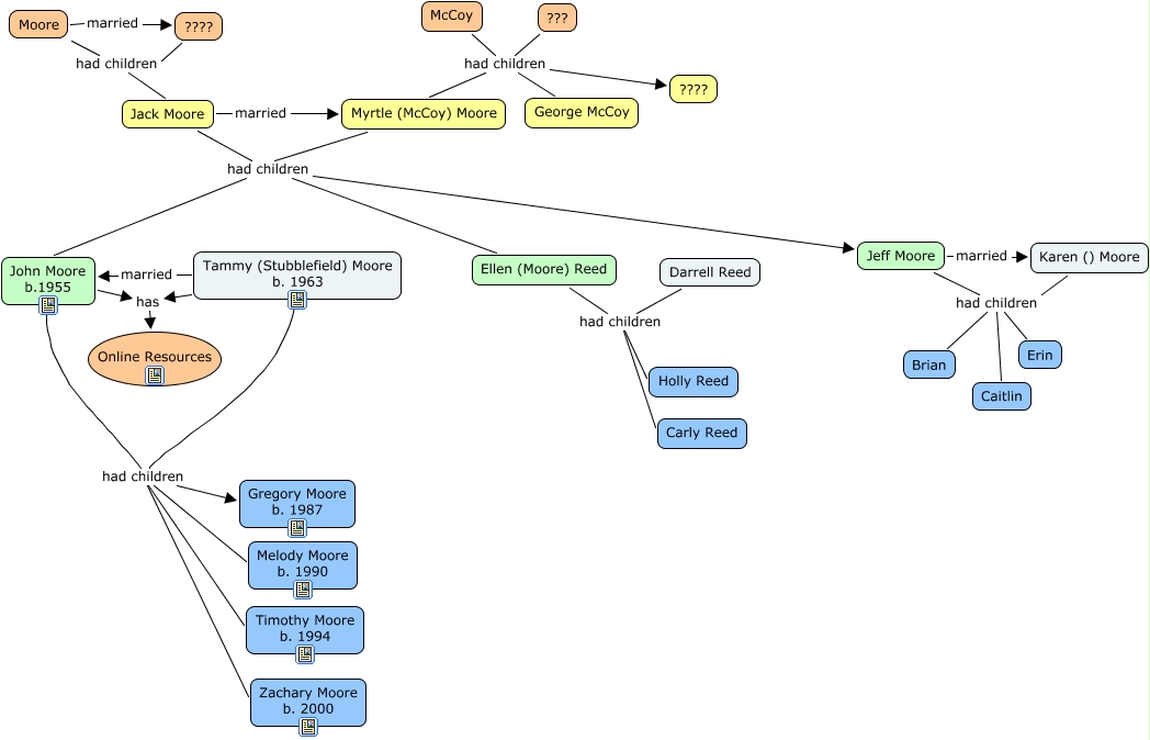
This Concept Map has information related to: Moore family Tree, ??? had children Myrtle (McCoy) Moore, Darrell Reed had children Carly Reed, Moore married ????, Ellen (Moore) Reed had children Holly Reed, Moore had children Jack Moore, Karen () Moore had children Caitlin, Tammy (Stubblefield) Moore b. 1963 had children Gregory Moore b. 1987, ??? had children George McCoy, Karen () Moore had children Brian, Jeff Moore married Karen () Moore