Warning:
JavaScript is turned OFF. None of the links on this page will work until it is reactivated.
If you need help turning JavaScript On, click here.
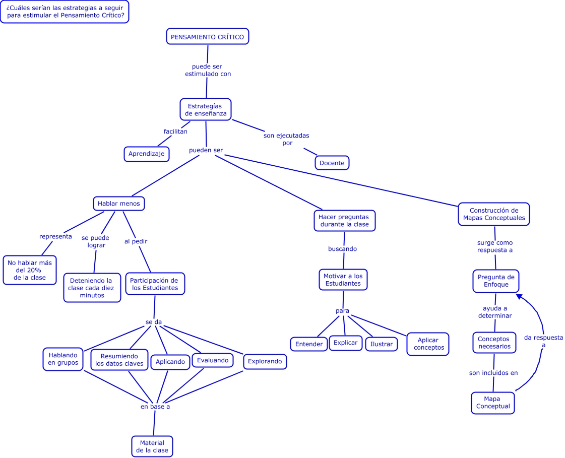
The Concept Map you are trying to access has information related to:
Estrategias para el Pensamiento Crítico, Aplicando en base a Material de la clase, Motivar a los Estudiantes para Entender, Hablar menos se puede lograr Deteniendo la clase cada diez minutos, Hacer preguntas durante la clase buscando Motivar a los Estudiantes, Participación de los Estudiantes se da Explorando, Hablar menos representa No hablar más del 20% de la clase, Mapa Conceptual da respuesta a Pregunta de Enfoque, PENSAMIENTO CRÍTICO puede ser estimulado con Estrategías de enseñanza, Estrategías de enseñanza son ejecutadas por Docente, Hablar menos al pedir Participación de los Estudiantes