Warning:
JavaScript is turned OFF. None of the links on this page will work until it is reactivated.
If you need help turning JavaScript On, click here.
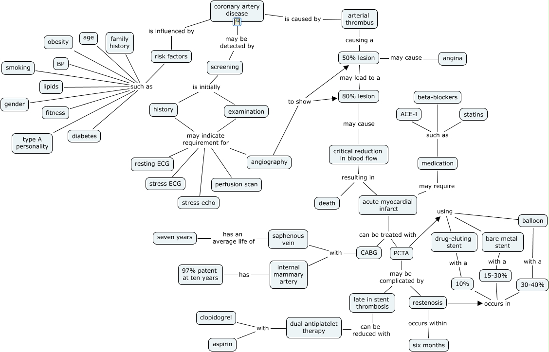
This Concept Map, created with IHMC CmapTools, has information related to: coronary artery disease, internal mammary artery has 97% patent at ten years, restenosis occurs in 10%, examination may indicate requirement for stress echo, examination may indicate requirement for perfusion scan, acute myocardial infarct may require medication, risk factors such as diabetes, risk factors such as obesity, history may indicate requirement for perfusion scan, restenosis occurs within six months, history may indicate requirement for stress echo, examination may indicate requirement for angiography, 15-30% with a bare metal stent, examination may indicate requirement for stress ECG, PCTA using balloon, angiography to show 50% lesion, history may indicate requirement for resting ECG, coronary artery disease is influenced by risk factors, arterial thrombus causing a 50% lesion, 80% lesion may cause critical reduction in blood flow, coronary artery disease is caused by arterial thrombus