Warning:
JavaScript is turned OFF. None of the links on this page will work until it is reactivated.
If you need help turning JavaScript On, click here.
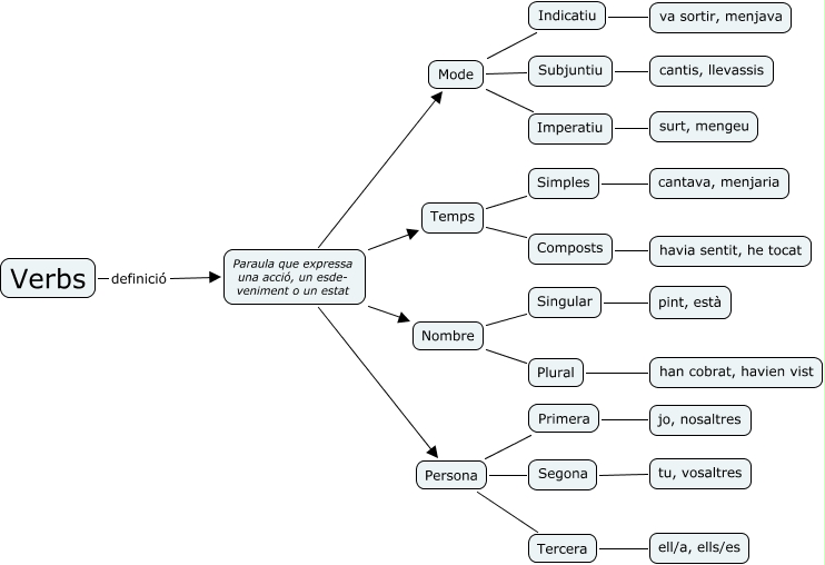
Aquest mapa conceptual conté informació relacionada amb: Verbs, Mode Imperatiu, Subjuntiu cantis, llevassis, Segona tu, vosaltres, Singular pint, està, Composts havia sentit, he tocat, Temps Composts, Mode Subjuntiu, Paraula que expressa una acció, un esde- veniment o un estat Nombre, Mode Indicatiu, Simples cantava, menjaria, Imperatiu surt, mengeu, Paraula que expressa una acció, un esde- veniment o un estat Persona, Persona Segona, Paraula que expressa una acció, un esde- veniment o un estat Temps, Indicatiu va sortir, menjava, Tercera ell/a, ells/es, Primera jo, nosaltres, Persona Primera, Persona Tercera, Nombre Singular