Warning:
JavaScript is turned OFF. None of the links on this page will work until it is reactivated.
If you need help turning JavaScript On, click here.
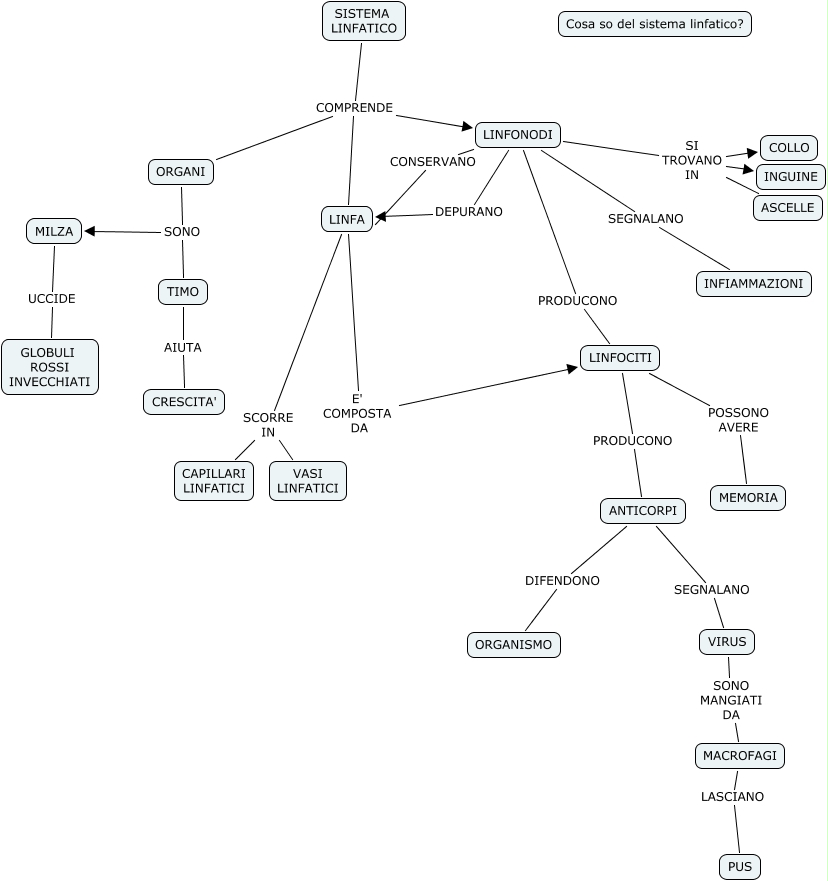
Questa Cmap, creata con IHMC CmapTools, contiene informazioni relative a: MAPPA CONCETTUALE SISTEMA LINFATICO PAOLA, ORGANI SONO MILZA, MILZA UCCIDE GLOBULI ROSSI INVECCHIATI, LINFONODI SI TROVANO IN ASCELLE, LINFONODI DEPURANO LINFA, SISTEMA LINFATICO COMPRENDE LINFONODI, LINFONODI SI TROVANO IN COLLO, LINFA SCORRE IN CAPILLARI LINFATICI, ORGANI SONO TIMO, LINFOCITI PRODUCONO ANTICORPI, LINFONODI PRODUCONO LINFOCITI, VIRUS SONO MANGIATI DA MACROFAGI, LINFOCITI POSSONO AVERE MEMORIA, ANTICORPI SEGNALANO VIRUS, LINFA E' COMPOSTA DA LINFOCITI, MACROFAGI LASCIANO PUS, TIMO AIUTA CRESCITA', LINFONODI SI TROVANO IN INGUINE, LINFONODI SEGNALANO INFIAMMAZIONI, SISTEMA LINFATICO COMPRENDE LINFA, ANTICORPI DIFENDONO ORGANISMO