Warning:
JavaScript is turned OFF. None of the links on this page will work until it is reactivated.
If you need help turning JavaScript On, click here.
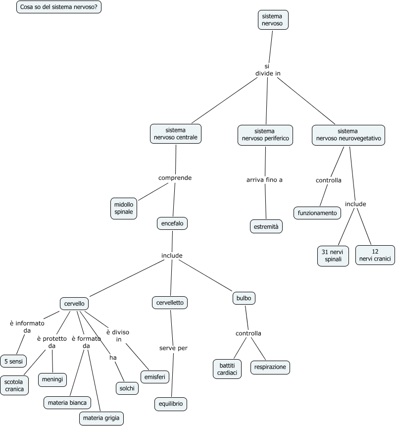
Questa Cmap, creata con IHMC CmapTools, contiene informazioni relative a: Sistema nervoso mappa concettuale Desiree, cervello ha solchi, sistema nervoso si divide in sistema nervoso centrale, sistema nervoso neurovegetativo include 12 nervi cranici, bulbo controlla respirazione, encefalo include cervello, cervello è formato da materia grigia, sistema nervoso neurovegetativo controlla funzionamento, sistema nervoso centrale comprende encefalo, cervello è informato da 5 sensi, bulbo controlla battiti cardiaci, sistema nervoso centrale comprende midollo spinale, sistema nervoso si divide in sistema nervoso periferico, encefalo include bulbo, sistema nervoso periferico arriva fino a estremità, cervello è protetto da meningi, cervello è formato da materia bianca, cervello è diviso in emisferi, sistema nervoso neurovegetativo include 31 nervi spinali, sistema nervoso si divide in sistema nervoso neurovegetativo, cervelletto serve per equilibrio