Warning:
JavaScript is turned OFF. None of the links on this page will work until it is reactivated.
If you need help turning JavaScript On, click here.
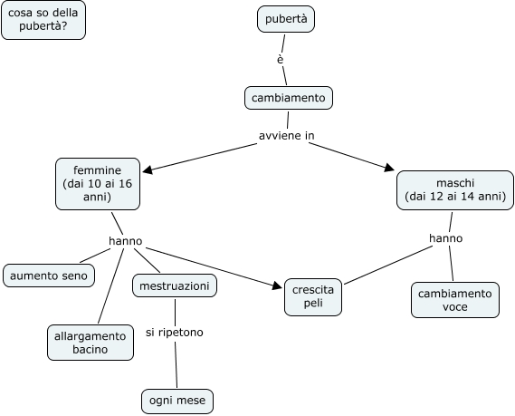
Questa Cmap, creata con IHMC CmapTools, contiene informazioni relative a: pubertà mappa concettuale giacomo c, pubertà è cambiamento, femmine (dai 10 ai 16 anni) hanno crescita peli, cambiamento avviene in maschi (dai 12 ai 14 anni), maschi (dai 12 ai 14 anni) hanno cambiamento voce, mestruazioni si ripetono ogni mese, maschi (dai 12 ai 14 anni) hanno crescita peli, cambiamento avviene in femmine (dai 10 ai 16 anni), femmine (dai 10 ai 16 anni) hanno aumento seno, femmine (dai 10 ai 16 anni) hanno allargamento bacino, femmine (dai 10 ai 16 anni) hanno mestruazioni