Warning:
JavaScript is turned OFF. None of the links on this page will work until it is reactivated.
If you need help turning JavaScript On, click here.
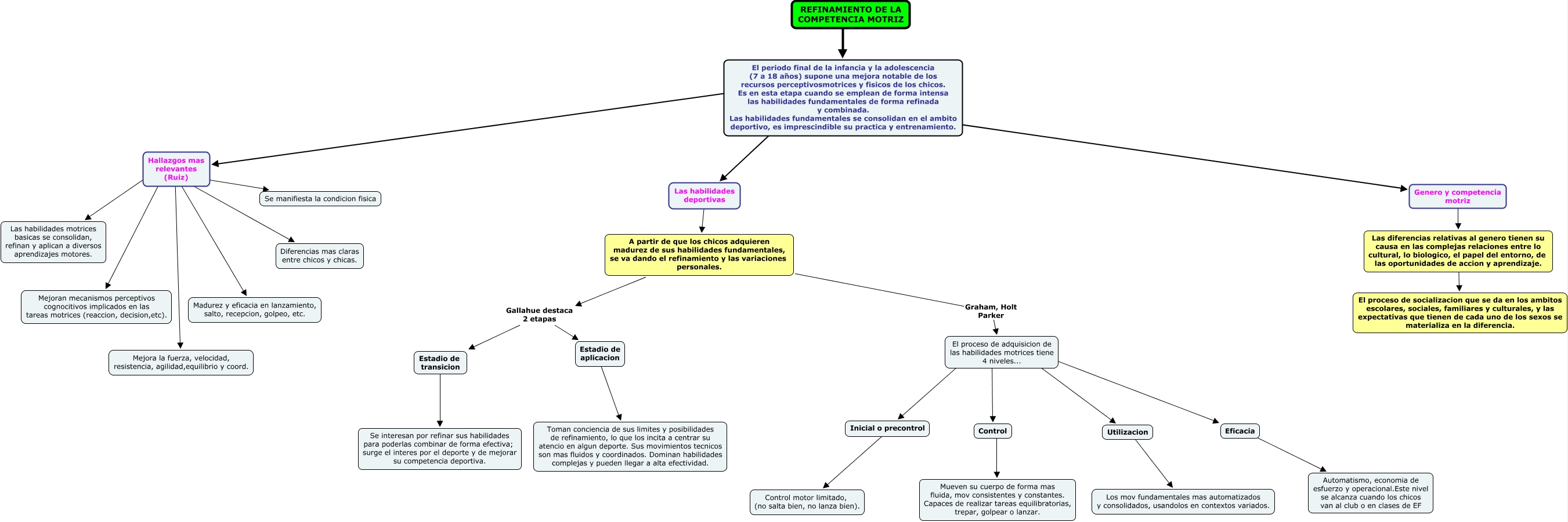
Este Cmap, tiene información relacionada con: refinamiento de la competencia motriz, El periodo final de la infancia y la adolescencia (7 a 18 años) supone una mejora notable de los recursos perceptivosmotrices y fisicos de los chicos. Es en esta etapa cuando se emplean de forma intensa las habilidades fundamentales de forma refinada y combinada. Las habilidades fundamentales se consolidan en el ambito deportivo, es imprescindible su practica y entrenamiento. ???? Hallazgos mas relevantes (Ruiz), Inicial o precontrol ???? Control motor limitado, (no salta bien, no lanza bien)., Estadio de transicion ???? Se interesan por refinar sus habilidades para poderlas combinar de forma efectiva; surge el interes por el deporte y de mejorar su competencia deportiva., Hallazgos mas relevantes (Ruiz) ???? Las habilidades motrices basicas se consolidan, refinan y aplican a diversos aprendizajes motores., Las habilidades deportivas ???? A partir de que los chicos adquieren madurez de sus habilidades fundamentales, se va dando el refinamiento y las variaciones personales., El proceso de adquisicion de las habilidades motrices tiene 4 niveles... ???? Eficacia, El periodo final de la infancia y la adolescencia (7 a 18 años) supone una mejora notable de los recursos perceptivosmotrices y fisicos de los chicos. Es en esta etapa cuando se emplean de forma intensa las habilidades fundamentales de forma refinada y combinada. Las habilidades fundamentales se consolidan en el ambito deportivo, es imprescindible su practica y entrenamiento. ???? Genero y competencia motriz, Estadio de aplicacion ???? Toman conciencia de sus limites y posibilidades de refinamiento, lo que los incita a centrar su atencio en algun deporte. Sus movimientos tecnicos son mas fluidos y coordinados. Dominan habilidades complejas y pueden llegar a alta efectividad., Hallazgos mas relevantes (Ruiz) ???? Se manifiesta la condicion fisica, Las diferencias relativas al genero tienen su causa en las complejas relaciones entre lo cultural, lo biologico, el papel del entorno, de las oportunidades de accion y aprendizaje. ???? El proceso de socializacion que se da en los ambitos escolares, sociales, familiares y culturales, y las expectativas que tienen de cada uno de los sexos se materializa en la diferencia., Hallazgos mas relevantes (Ruiz) ???? Madurez y eficacia en lanzamiento, salto, recepcion, golpeo, etc., Hallazgos mas relevantes (Ruiz) ???? Mejora la fuerza, velocidad, resistencia, agilidad,equilibrio y coord., Eficacia ???? Automatismo, economia de esfuerzo y operacional.Este nivel se alcanza cuando los chicos van al club o en clases de EF, El proceso de adquisicion de las habilidades motrices tiene 4 niveles... ???? Inicial o precontrol, A partir de que los chicos adquieren madurez de sus habilidades fundamentales, se va dando el refinamiento y las variaciones personales. Graham, Holt Parker El proceso de adquisicion de las habilidades motrices tiene 4 niveles..., A partir de que los chicos adquieren madurez de sus habilidades fundamentales, se va dando el refinamiento y las variaciones personales. Gallahue destaca 2 etapas Estadio de aplicacion, El proceso de adquisicion de las habilidades motrices tiene 4 niveles... ???? Utilizacion, Hallazgos mas relevantes (Ruiz) ???? Diferencias mas claras entre chicos y chicas., A partir de que los chicos adquieren madurez de sus habilidades fundamentales, se va dando el refinamiento y las variaciones personales. Gallahue destaca 2 etapas Estadio de transicion, Genero y competencia motriz ???? Las diferencias relativas al genero tienen su causa en las complejas relaciones entre lo cultural, lo biologico, el papel del entorno, de las oportunidades de accion y aprendizaje.