WARNING:
JavaScript is turned OFF. None of the links on this concept map will
work until it is reactivated.
If you need help turning JavaScript On, click here.
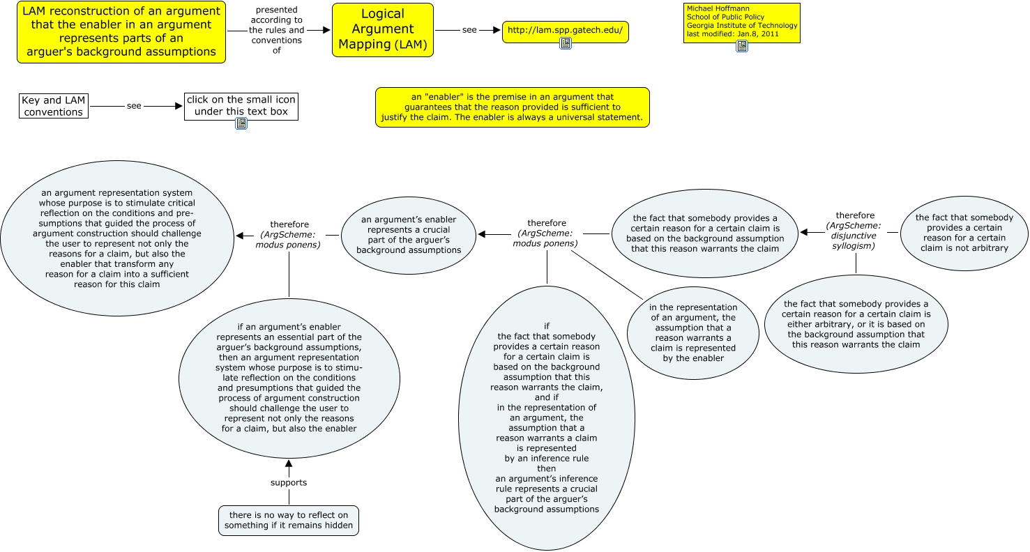
This Concept Map, created with IHMC CmapTools, has information related to: inf-rules represent background assumptions, if the fact that somebody provides a certain reason for a certain claim is based on the background assumption that this reason warrants the claim, and if in the representation of an argument, the assumption that a reason warrants a claim is represented by an inference rule then an argument’s inference rule represents a crucial part of the arguer’s background assumptions therefore (ArgScheme: modus ponens) an argument’s enabler represents a crucial part of the arguer’s background assumptions, the fact that somebody provides a certain reason for a certain claim is not arbitrary therefore (ArgScheme: disjunctive syllogism) the fact that somebody provides a certain reason for a certain claim is based on the background assumption that this reason warrants the claim, Key and LAM conventions see click on the small icon under this text box, there is no way to reflect on something if it remains hidden supports if an argument’s enabler represents an essential part of the arguer’s background assumptions, then an argument representation system whose purpose is to stimu- late reflection on the conditions and presumptions that guided the process of argument construction should challenge the user to represent not only the reasons for a claim, but also the enabler, the fact that somebody provides a certain reason for a certain claim is based on the background assumption that this reason warrants the claim therefore (ArgScheme: modus ponens) an argument’s enabler represents a crucial part of the arguer’s background assumptions, LAM reconstruction of an argument that the enabler in an argument represents parts of an arguer's background assumptions presented according to the rules and conventions of Logical Argument Mapping (LAM), if an argument’s enabler represents an essential part of the arguer’s background assumptions, then an argument representation system whose purpose is to stimu- late reflection on the conditions and presumptions that guided the process of argument construction should challenge the user to represent not only the reasons for a claim, but also the enabler therefore (ArgScheme: modus ponens) an argument representation system whose purpose is to stimulate critical reflection on the conditions and pre- sumptions that guided the process of argument construction should challenge the user to represent not only the reasons for a claim, but also the enabler that transform any reason for a claim into a sufficient reason for this claim, an argument’s enabler represents a crucial part of the arguer’s background assumptions therefore (ArgScheme: modus ponens) an argument representation system whose purpose is to stimulate critical reflection on the conditions and pre- sumptions that guided the process of argument construction should challenge the user to represent not only the reasons for a claim, but also the enabler that transform any reason for a claim into a sufficient reason for this claim, the fact that somebody provides a certain reason for a certain claim is either arbitrary, or it is based on the background assumption that this reason warrants the claim therefore (ArgScheme: disjunctive syllogism) the fact that somebody provides a certain reason for a certain claim is based on the background assumption that this reason warrants the claim, Logical Argument Mapping (LAM) see http://lam.spp.gatech.edu/, in the representation of an argument, the assumption that a reason warrants a claim is represented by the enabler therefore (ArgScheme: modus ponens) an argument’s enabler represents a crucial part of the arguer’s background assumptions