WARNING:
JavaScript is turned OFF. None of the links on this concept map will
work until it is reactivated.
If you need help turning JavaScript On, click here.
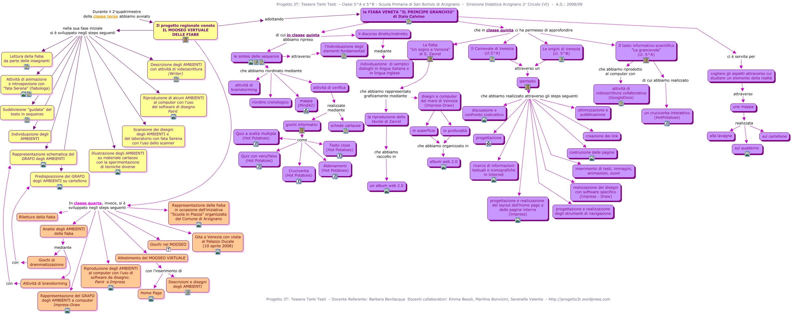
Questa Cmap, creata con IHMC CmapTools, contiene informazioni relative a: Dalla-fiaba-Il-principe-granchio-a-tanti-testi, il discorso diretto/indiretto mediante individuazione di semplici dialoghi in lingua italiana e in lingua inglese, Il progetto regionale veneto IL MOOSEO VIRTUALE DELLE FIABE In classe quarta, invece, si è sviluppato negli steps seguenti Allestimento del MOOSEO VIRTUALE, Il progetto regionale veneto IL MOOSEO VIRTUALE DELLE FIABE In classe quarta, invece, si è sviluppato negli steps seguenti Giochi nel MOOSEO, Il progetto regionale veneto IL MOOSEO VIRTUALE DELLE FIABE In classe quarta, invece, si è sviluppato negli steps seguenti Rilettura della fiaba, Allestimento del MOOSEO VIRTUALE con l'inserimento di Home Page, Il progetto regionale veneto IL MOOSEO VIRTUALE DELLE FIABE nella sua fase iniziale si è sviluppato negli steps seguenti Descrizione degli AMBIENTI con attività di videoscrittura (Writer), Analisi degli AMBIENTI della fiaba mediante Attività di branstorming, Il progetto regionale veneto IL MOOSEO VIRTUALE DELLE FIABE nella sua fase iniziale si è sviluppato negli steps seguenti Rappresentazione schematica del GRAFO degli AMBIENTI, Il progetto regionale veneto IL MOOSEO VIRTUALE DELLE FIABE In classe quarta, invece, si è sviluppato negli steps seguenti Analisi degli AMBIENTI della fiaba, ipertesto che abbiamo realizzato attraverso gli steps seguenti progettazione e realizzazione del layout dell'home page e delle pagine interne (Impress), Il progetto regionale veneto IL MOOSEO VIRTUALE DELLE FIABE nella sua fase iniziale si è sviluppato negli steps seguenti Suddivisione "guidata" del testo in sequenze, ipertesto che abbiamo realizzato attraverso gli steps seguenti creazione dei link, giochi informatici come Abbinamenti (Hot Potatoes), Il testo informativo-scientifico "La grancevola" (cl. 5^A) che abbiamo riprodotto al computer con attività di videoscrittura collaborativa (GoogleDocs), la FIABA VENETA "IL PRINCIPE GRANCHIO" di Italo Calvino che in classe quinta ci ha permesso di approfondire Il Carnevale di Venezia (cl.5^A), Il progetto regionale veneto IL MOOSEO VIRTUALE DELLE FIABE nella sua fase iniziale si è sviluppato negli steps seguenti Scansione dei disegni degli AMBIENTI e del laboratorio con fata Serena con l'uso dello scanner, le sintesi delle sequenze che abbiamo riordinato mediante mappa (Mind42), Il progetto regionale veneto IL MOOSEO VIRTUALE DELLE FIABE nella sua fase iniziale si è sviluppato negli steps seguenti Illustrazione degli AMBIENTI su materiale cartaceo con la sperimentazione di tecniche diverse, la FIABA VENETA "IL PRINCIPE GRANCHIO" di Italo Calvino ci è servita per cogliere gli aspetti attraverso cui studiare un elemento della realtà, Il progetto regionale veneto IL MOOSEO VIRTUALE DELLE FIABE In classe quarta, invece, si è sviluppato negli steps seguenti Rappresentazione del GRAFO degli AMBIENTI a computer Impress-Draw