Warning:
JavaScript is turned OFF. None of the links on this page will work until it is reactivated.
If you need help turning JavaScript On, click here.
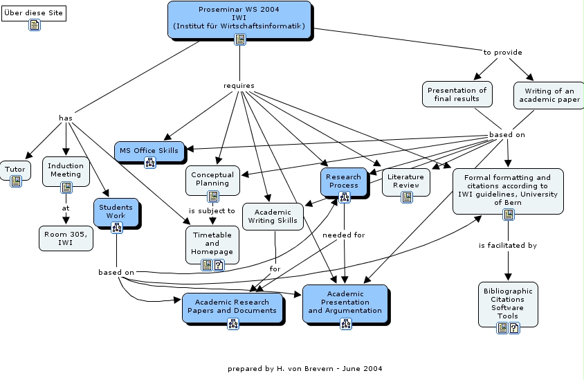
The Concept Map you are trying to access has information related to:
overview, research process, prepared by h. von brevern - june 2004, literature review, induction meeting, academic writing skills, room 305, iwi, formal formatting and citations according to iwi guidelines, university of bern, �ber diese site, conceptual planning, timetable and homepage, academic research papers and documents, presentation of final results, students work, tutor, proseminar ws 2004 iwi (institut f�r wirtschaftsinformatik), writing of an academic paper, bibliographic citations software tools, academic presentation and argumentation, ms office skills