Warning:
JavaScript is turned OFF. None of the links on this page will work until it is reactivated.
If you need help turning JavaScript On, click here.
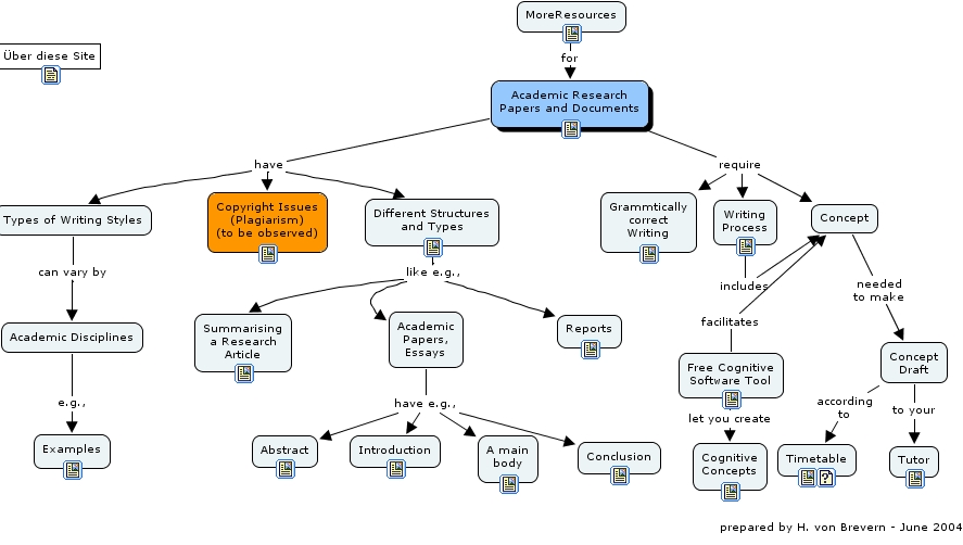
The Concept Map you are trying to access has information related to:
academic documents, conclusion, grammtically correct writing, a main body, introduction, concept draft, writing process, cognitive concepts, copyright issues (plagiarism) (to be observed), reports, timetable, summarising a research article, free cognitive software tool, concept, tutor, types of writing styles, academic research papers and documents, �ber diese site, examples, academic papers, essays, different structures and types, abstract, academic disciplines, prepared by h. von brevern - june 2004, moreresources