Warning:
JavaScript is turned OFF. None of the links on this page will work until it is reactivated.
If you need help turning JavaScript On, click here.
The Concept Map you are trying to access has information related to:
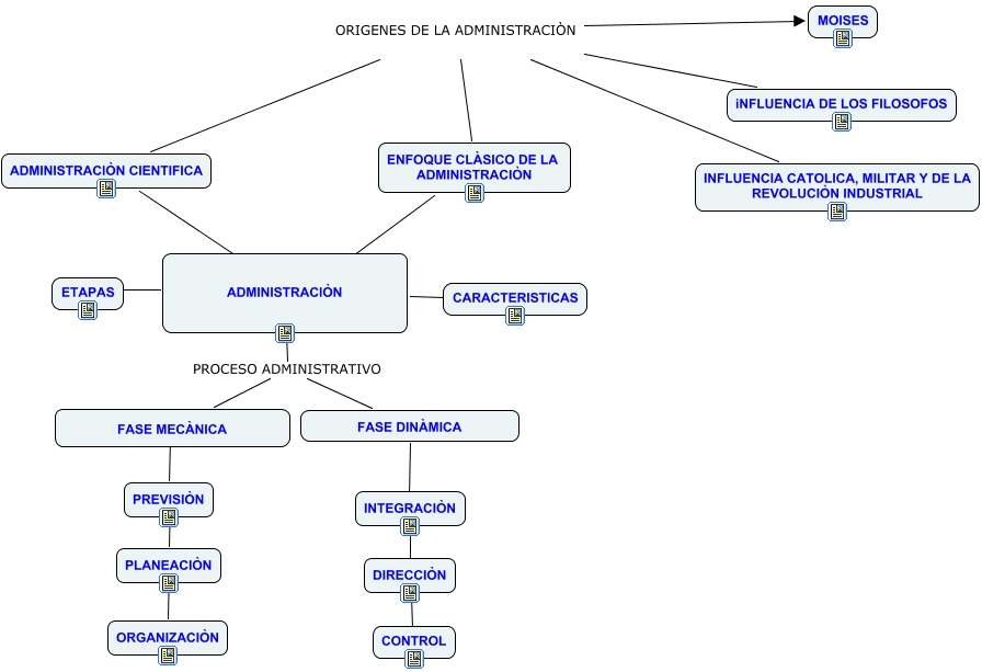
MAPA CONCEPTUAL MODULO I, iNFLUENCIA DE LOS FILOSOFOS ORIGENES DE LA ADMINISTRACIÒN MOISES, ADMINISTRACIÒN PROCESO ADMINISTRATIVO FASE MECÀNICA, PREVISIÒN ???? PLANEACIÒN, FASE DINÀMICA ???? INTEGRACIÒN, ADMINISTRACIÒN ???? CARACTERISTICAS, INTEGRACIÒN ???? DIRECCIÒN, FASE MECÀNICA ???? PREVISIÒN, iNFLUENCIA DE LOS FILOSOFOS ORIGENES DE LA ADMINISTRACIÒN ENFOQUE CLÀSICO DE LA ADMINISTRACIÒN, ADMINISTRACIÒN CIENTIFICA ???? ADMINISTRACIÒN, ADMINISTRACIÒN ???? ETAPAS