Warning:
JavaScript is turned OFF. None of the links on this page will work until it is reactivated.
If you need help turning JavaScript On, click here.
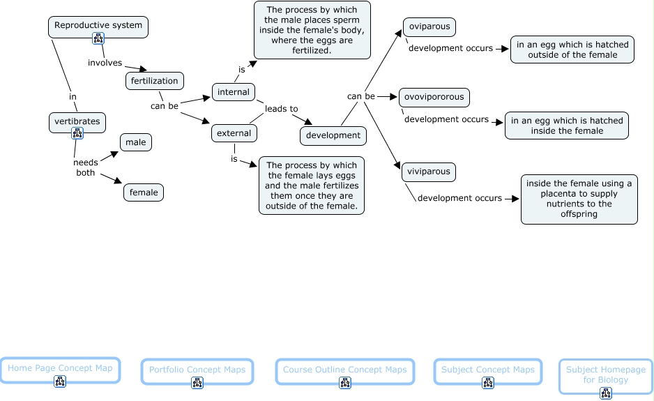
This Concept Map, created with IHMC CmapTools, has information related to: Reproductive System, development can be ovovipororous, Reproductive system involves fertilization, internal is The process by which the male places sperm inside the female's body, where the eggs are fertilized., fertilization can be internal, external is The process by which the female lays eggs and the male fertilizes them once they are outside of the female., fertilization can be external, vertibrates needs both male, development can be viviparous, Reproductive system in vertibrates, development can be oviparous, oviparous development occurs in an egg which is hatched outside of the female, ovovipororous development occurs in an egg which is hatched inside the female, viviparous development occurs inside the female using a placenta to supply nutrients to the offspring, internal leads to development, vertibrates needs both female, external leads to development