Warning:
JavaScript is turned OFF. None of the links on this page will work until it is reactivated.
If you need help turning JavaScript On, click here.
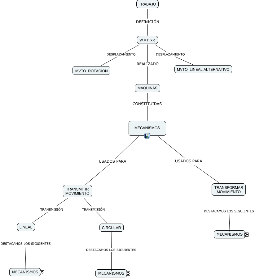
Este Cmap, tiene información relacionada con: MECANISMOS, W = F x d DESPLAZAMIENTO MVTO ROTACIÓN, TRANSFORMAR MOVIMIENTO DESTACAMOS LOS SIGUIENTES PIÑON CREMALLERA, LINEAL DESTACAMOS LOS SIGUIENTES PALANCA, CIRCULAR DESTACAMOS LOS SIGUIENTES RUEDAS DE FRICCIÓN, W = F x d DESPLAZAMIENTO MVTO LINEAL ALTERNATIVO, MAQUINAS CONSTITUIDAS MECANISMOS, TRANSMITIR MOVIMIENTO TRANSMISIÓN LINEAL, TRANSMITIR MOVIMIENTO TRANSMISIÓN CIRCULAR, MECANISMOS USADOS PARA TRANSMITIR MOVIMIENTO, TRABAJO DEFINICIÓN W = F x d, MAQUINAS REALIZADO W = F x d, MECANISMOS USADOS PARA TRANSFORMAR MOVIMIENTO