Warning:
JavaScript is turned OFF. None of the links on this page will work until it is reactivated.
If you need help turning JavaScript On, click here.
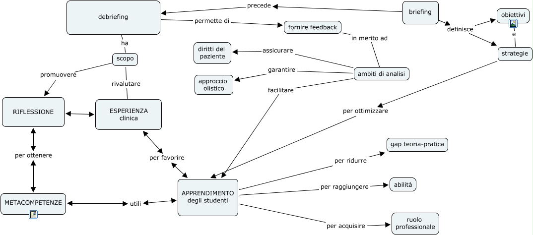
Questa Cmap, creata con IHMC CmapTools, contiene informazioni relative a: debriefing2, debriefing permette di fornire feedback, APPRENDIMENTO degli studenti per raggiungere abilità, briefing definisce obiettivi, APPRENDIMENTO degli studenti per ridurre gap teoria-pratica, RIFLESSIONE per ottenere METACOMPETENZE, ambiti di analisi facilitare APPRENDIMENTO degli studenti, scopo promuovere RIFLESSIONE, ESPERIENZA clinica per favorire APPRENDIMENTO degli studenti, strategie per ottimizzare APPRENDIMENTO degli studenti, briefing definisce strategie, fornire feedback in merito ad ambiti di analisi, debriefing ha scopo, obiettivi e strategie, APPRENDIMENTO degli studenti per acquisire ruolo professionale, ambiti di analisi garantire approccio olistico, ambiti di analisi assicurare diritti del paziente, scopo rivalutare ESPERIENZA clinica, briefing precede debriefing, METACOMPETENZE utili APPRENDIMENTO degli studenti, RIFLESSIONE ESPERIENZA clinica